ROOT
6.14/05
Reference Guide
tutorials
eve
geom_atlas.C File Reference
Tutorials
»
Event display tutorials
Detailed Description
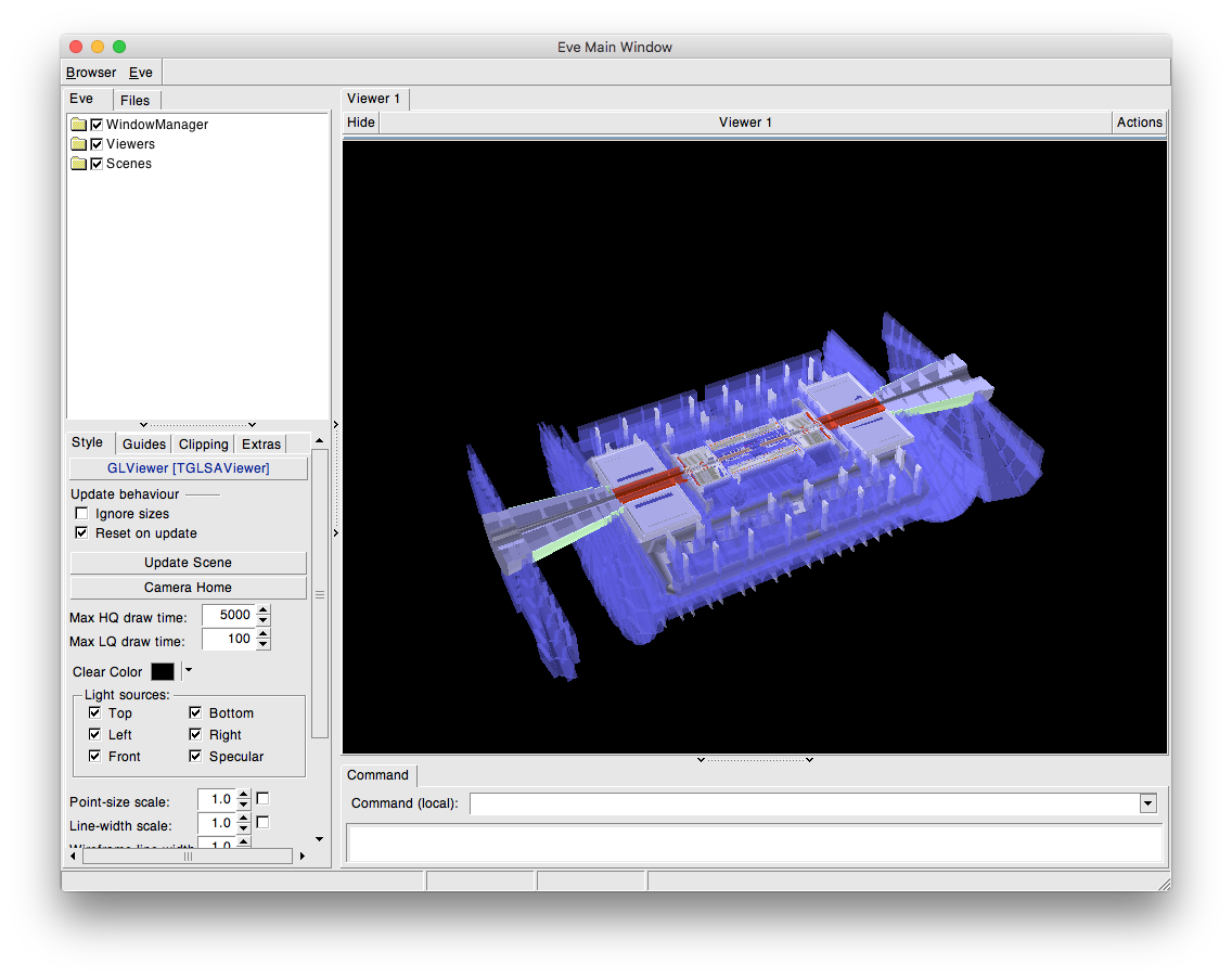
Shows ATLAS geometry.
void
geom_atlas()
{
TEveManager::Create
();
TFile::SetCacheFileDir
(
"."
);
gGeoManager
=
gEve
->
GetGeometry
(
"http://root.cern.ch/files/atlas.root"
);
gGeoManager
->
DefaultColors
();
TGeoNode
* node1 =
gGeoManager
->
GetTopVolume
()->
FindNode
(
"INNE_1"
);
TEveGeoTopNode
* inn =
new
TEveGeoTopNode
(
gGeoManager
, node1);
gEve
->
AddGlobalElement
(inn);
TGeoNode
* node2 =
gGeoManager
->
GetTopVolume
()->
FindNode
(
"CENT_1"
);
TEveGeoTopNode
*
cnt
=
new
TEveGeoTopNode
(
gGeoManager
, node2);
gEve
->
AddGlobalElement
(cnt);
TGeoNode
* node3 =
gGeoManager
->
GetTopVolume
()->
FindNode
(
"OUTE_1"
);
TEveGeoTopNode
* out =
new
TEveGeoTopNode
(
gGeoManager
, node3);
gEve
->
AddGlobalElement
(out);
gEve
->
FullRedraw3D
(
kTRUE
);
// EClipType not exported to CINT (see TGLUtil.h):
// 0 - no clip, 1 - clip plane, 2 - clip box
TGLViewer
*v =
gEve
->
GetDefaultGLViewer
();
v->
GetClipSet
()->
SetClipType
(
TGLClip::EType
(1));
v->
RefreshPadEditor
(v);
v->
CurrentCamera
().
RotateRad
(-.7, 0.5);
v->
DoDraw
();
}
Author
Matevz Tadel
Definition in file
geom_atlas.C
.