Logo ROOT   6.14/05
Reference Guide
histpalettecolor.C File Reference

Detailed Description

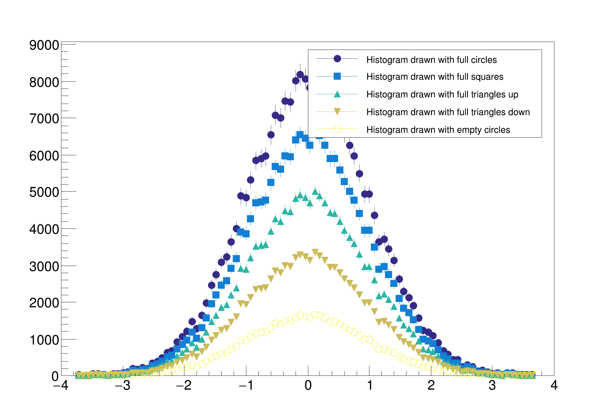
View in nbviewer Open in SWAN Palette coloring for histogram is activated thanks to the options PFC (Palette Fill Color), PLC (Palette Line Color) and AMC (Palette Marker Color).

When one of these options is given to TH1::Draw the histogram get its color from the current color palette defined by gStyle->SetPalette(...). The color is determined according to the number of objects having palette coloring in the current pad.

In this example five histograms are displayed with palette coloring for lines and and marker. The histograms are drawn with makers and error bars and one can see the color of each histogram is picked inside the default palette kBird.

pict1_histpalettecolor.C.png
void histpalettecolor()
{
TCanvas *C = new TCanvas();
TH1F *h1 = new TH1F ("h1","Histogram drawn with full circles",100,-4,4);
TH1F *h2 = new TH1F ("h2","Histogram drawn with full squares",100,-4,4);
TH1F *h3 = new TH1F ("h3","Histogram drawn with full triangles up",100,-4,4);
TH1F *h4 = new TH1F ("h4","Histogram drawn with full triangles down",100,-4,4);
TH1F *h5 = new TH1F ("h5","Histogram drawn with empty circles",100,-4,4);
TRandom3 rng;
Double_t px,py;
for (Int_t i = 0; i < 25000; i++) {
rng.Rannor(px,py);
h1->Fill(px,10.);
h2->Fill(px, 8.);
h3->Fill(px, 6.);
h4->Fill(px, 4.);
h5->Fill(px, 2.);
}
h1->Draw("PLC PMC");
h2->Draw("SAME PLC PMC");
h3->Draw("SAME PLC PMC");
h4->Draw("SAME PLC PMC");
h5->Draw("SAME PLC PMC");
gPad->BuildLegend();
}
Author
Olivier Couet

Definition in file histpalettecolor.C.