Logo ROOT   6.14/05
Reference Guide
ratioplot5.C File Reference

Detailed Description

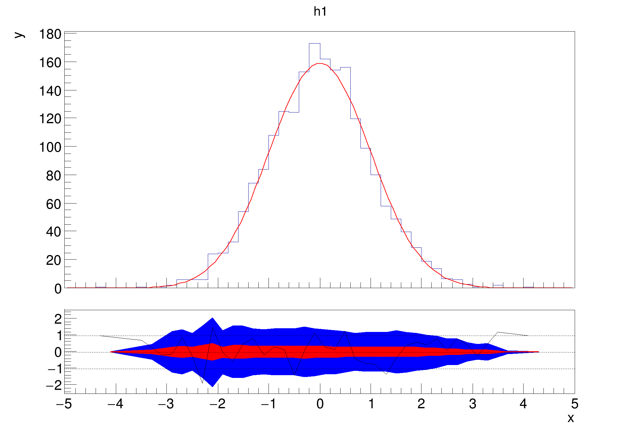
View in nbviewer Open in SWAN Example that shows how you can set the colors of the confidence interval bands by using the method TRatioPlot::SetConfidenceIntervalColors.

pict1_ratioplot5.C.png
void ratioplot5() {
auto c1 = new TCanvas("c1", "fit residual simple");
auto h1 = new TH1D("h1", "h1", 50, -5, 5);
h1->FillRandom("gaus", 2000);
h1->Fit("gaus");
h1->GetXaxis()->SetTitle("x");
h1->GetYaxis()->SetTitle("y");
c1->Clear();
auto rp1 = new TRatioPlot(h1);
rp1->SetConfidenceIntervalColors(kBlue, kRed);
rp1->Draw();
c1->Update();
}
Author
Paul Gessinger

Definition in file ratioplot5.C.