Logo ROOT  
Reference Guide
gerrors2.C File Reference

Detailed Description

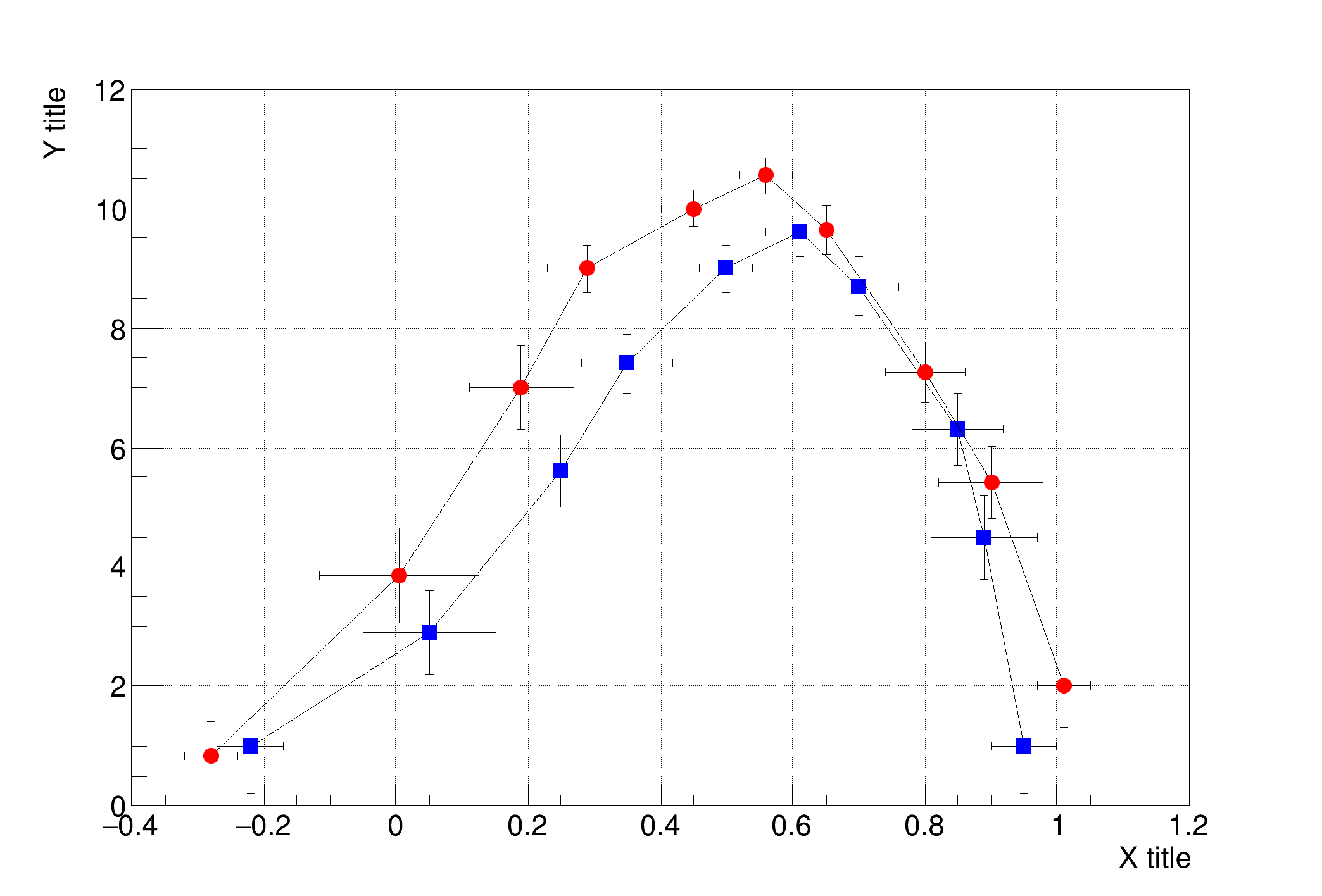
View in nbviewer Open in SWAN Draw two graphs with error bars

void gerrors2() {
TCanvas *c1 = new TCanvas("c1","gerrors2",200,10,700,500);
c1->SetGrid();
// draw a frame to define the range
TH1F *hr = c1->DrawFrame(-0.4,0,1.2,12);
hr->SetXTitle("X title");
hr->SetYTitle("Y title");
c1->GetFrame()->SetBorderSize(12);
// create first graph
const Int_t n1 = 10;
Double_t xval1[] = {-0.22, 0.05, 0.25, 0.35, 0.5, 0.61,0.7,0.85,0.89,0.95};
Double_t yval1[] = {1,2.9,5.6,7.4,9,9.6,8.7,6.3,4.5,1};
Double_t ex1[] = {.05,.1,.07,.07,.04,.05,.06,.07,.08,.05};
Double_t ey1[] = {.8,.7,.6,.5,.4,.4,.5,.6,.7,.8};
TGraphErrors *gr1 = new TGraphErrors(n1,xval1,yval1,ex1,ey1);
gr1->SetMarkerStyle(21);
gr1->Draw("LP");
// create second graph
const Int_t n2 = 10;
Float_t xval2[] = {-0.28, 0.005, 0.19, 0.29, 0.45, 0.56,0.65,0.80,0.90,1.01};
Float_t yval2[] = {0.82,3.86,7,9,10,10.55,9.64,7.26,5.42,2};
Float_t ex2[] = {.04,.12,.08,.06,.05,.04,.07,.06,.08,.04};
Float_t ey2[] = {.6,.8,.7,.4,.3,.3,.4,.5,.6,.7};
TGraphErrors *gr2 = new TGraphErrors(n2,xval2,yval2,ex2,ey2);
gr2->SetMarkerStyle(20);
gr2->Draw("LP");
}
int Int_t
Definition: RtypesCore.h:43
double Double_t
Definition: RtypesCore.h:57
float Float_t
Definition: RtypesCore.h:55
@ kRed
Definition: Rtypes.h:64
@ kBlue
Definition: Rtypes.h:64
virtual void SetMarkerColor(Color_t mcolor=1)
Set the marker color.
Definition: TAttMarker.h:38
virtual void SetMarkerStyle(Style_t mstyle=1)
Set the marker style.
Definition: TAttMarker.h:40
The Canvas class.
Definition: TCanvas.h:27
A TGraphErrors is a TGraph with error bars.
Definition: TGraphErrors.h:26
virtual void Draw(Option_t *chopt="")
Draw this graph with its current attributes.
Definition: TGraph.cxx:760
1-D histogram with a float per channel (see TH1 documentation)}
Definition: TH1.h:571
virtual void SetXTitle(const char *title)
Definition: TH1.h:409
virtual void SetYTitle(const char *title)
Definition: TH1.h:410
return c1
Definition: legend1.C:41
Author
Rene Brun

Definition in file gerrors2.C.