Logo ROOT  
Reference Guide
ratioplot5.C File Reference

Detailed Description

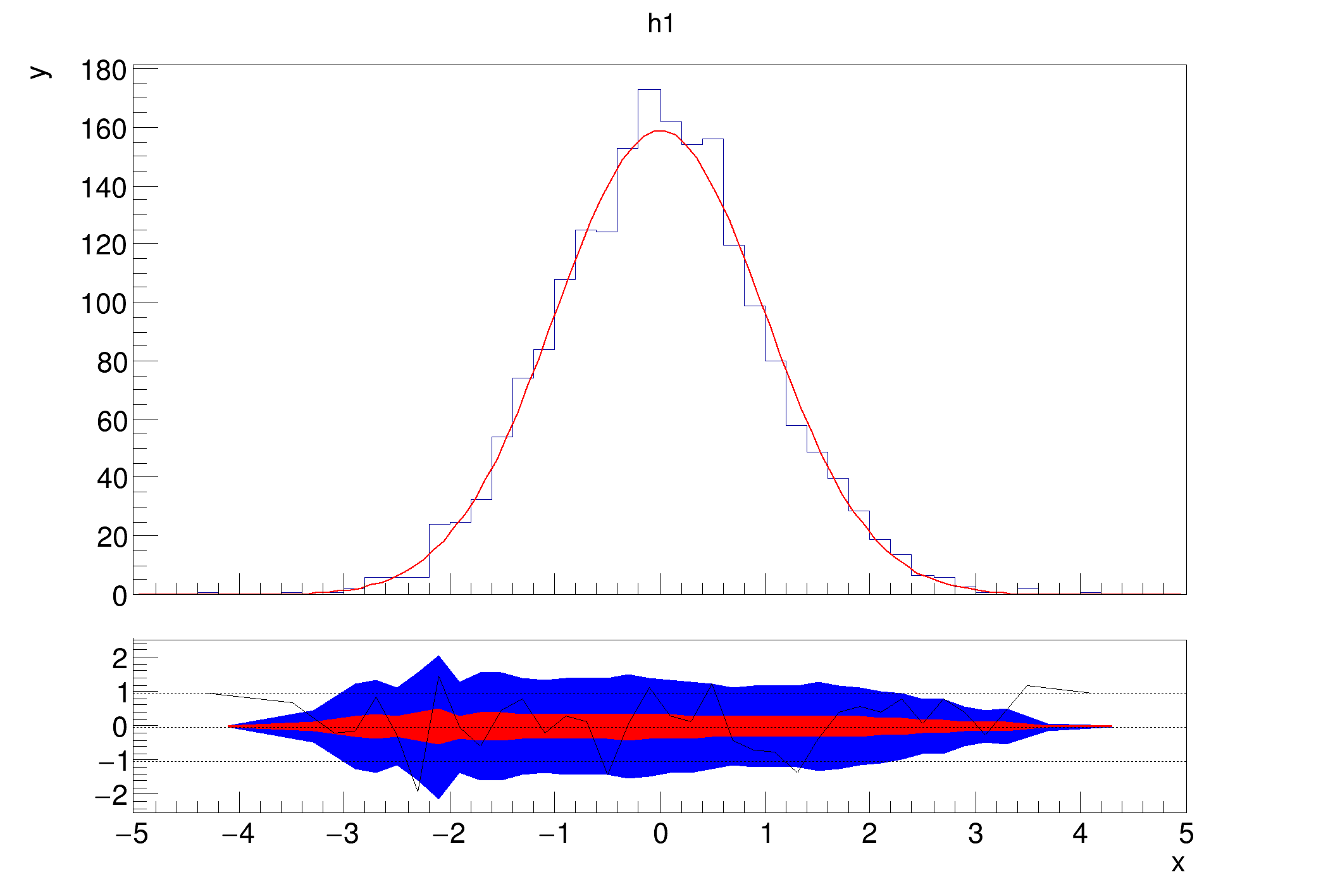
View in nbviewer Open in SWAN Example that shows how you can set the colors of the confidence interval bands by using the method TRatioPlot::SetConfidenceIntervalColors.

void ratioplot5() {
auto c1 = new TCanvas("c1", "fit residual simple");
auto h1 = new TH1D("h1", "h1", 50, -5, 5);
h1->FillRandom("gaus", 2000);
h1->Fit("gaus","0");
h1->GetXaxis()->SetTitle("x");
h1->GetYaxis()->SetTitle("y");
auto rp1 = new TRatioPlot(h1);
rp1->SetConfidenceIntervalColors(kBlue, kRed);
rp1->Draw();
}
@ kRed
Definition: Rtypes.h:64
@ kBlue
Definition: Rtypes.h:64
R__EXTERN TStyle * gStyle
Definition: TStyle.h:410
The Canvas class.
Definition: TCanvas.h:27
1-D histogram with a double per channel (see TH1 documentation)}
Definition: TH1.h:614
virtual void FillRandom(const char *fname, Int_t ntimes=5000)
Fill histogram following distribution in function fname.
Definition: TH1.cxx:3445
TAxis * GetXaxis()
Get the behaviour adopted by the object about the statoverflows. See EStatOverflows for more informat...
Definition: TH1.h:316
virtual TFitResultPtr Fit(const char *formula, Option_t *option="", Option_t *goption="", Double_t xmin=0, Double_t xmax=0)
Fit histogram with function fname.
Definition: TH1.cxx:3808
TAxis * GetYaxis()
Definition: TH1.h:317
virtual void SetTitle(const char *title="")
Set the title of the TNamed.
Definition: TNamed.cxx:164
Class for displaying ratios, differences and fit residuals.
Definition: TRatioPlot.h:43
void SetOptStat(Int_t stat=1)
The type of information printed in the histogram statistics box can be selected via the parameter mod...
Definition: TStyle.cxx:1590
return c1
Definition: legend1.C:41
TH1F * h1
Definition: legend1.C:5
Author
Paul Gessinger

Definition in file ratioplot5.C.