Logo ROOT  
Reference Guide
ratioplot5.py File Reference

Namespaces

namespace  ratioplot5
 

Detailed Description

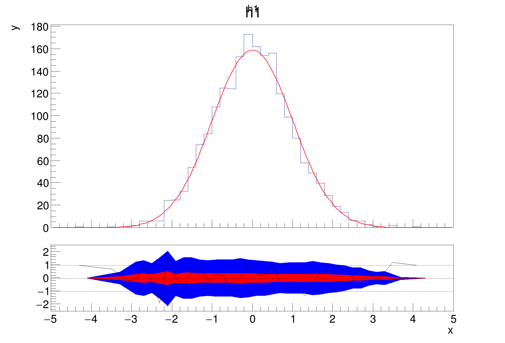
View in nbviewer Open in SWAN Example that shows how you can set the colors of the confidence interval bands by using the method TRatioPlot::SetConfidenceIntervalColors.

Inspired by the tutorial of Paul Gessinger.

import ROOT
ROOT.gStyle.SetOptStat(0)
c1 = ROOT.TCanvas("c1", "fit residual simple")
h1 = ROOT.TH1D("h1", "h1", 50, -5, 5)
h1.FillRandom("gaus", 2000)
h1.Fit("gaus")
h1.GetXaxis().SetTitle("x")
h1.GetYaxis().SetTitle("y")
rp1 = ROOT.TRatioPlot(h1)
rp1.SetConfidenceIntervalColors(ROOT.kBlue, ROOT.kRed)
rp1.Draw()
c1.Update()
Author
Alberto Ferro

Definition in file ratioplot5.py.