Logo ROOT  
Reference Guide
 
Loading...
Searching...
No Matches
ntpl007_mtFill.C File Reference

Detailed Description

View in nbviewer Open in SWAN
Example of multi-threaded writes using multuple REntry objects

// NOTE: The RNTuple classes are experimental at this point.
// Functionality, interface, and data format is still subject to changes.
// Do not use for real data!
// Until C++ runtime modules are universally used, we explicitly load the ntuple library. Otherwise
// triggering autoloading from the use of templated types would require an exhaustive enumeration
// of "all" template instances in the LinkDef file.
R__LOAD_LIBRARY(ROOTNTuple)
#include <ROOT/RNTuple.hxx>
#include <TCanvas.h>
#include <TH1F.h>
#include <TRandom.h>
#include <TSystem.h>
#include <atomic>
#include <memory>
#include <mutex>
#include <thread>
#include <vector>
#include <utility>
// Import classes from experimental namespace for the time being
using RNTupleModel = ROOT::Experimental::RNTupleModel;
using RNTupleReader = ROOT::Experimental::RNTupleReader;
using RNTupleWriter = ROOT::Experimental::RNTupleWriter;
// Where to store the ntuple of this example
constexpr char const *kNTupleFileName = "ntpl007_mtFill.root";
// Number of parallel threads to fill the ntuple
constexpr int kNWriterThreads = 4;
// Number of events to generate is kNEventsPerThread * kNWriterThreads
constexpr int kNEventsPerThread = 25000;
// Thread function to generate and write events
void FillData(std::unique_ptr<REntry> entry, RNTupleWriter *ntuple) {
// Protect the ntuple->Fill() call
static std::mutex gLock;
static std::atomic<std::uint32_t> gThreadId;
const auto threadId = ++gThreadId;
auto prng = std::make_unique<TRandom3>();
prng->SetSeed();
auto id = entry->Get<std::uint32_t>("id");
auto vpx = entry->Get<std::vector<float>>("vpx");
auto vpy = entry->Get<std::vector<float>>("vpy");
auto vpz = entry->Get<std::vector<float>>("vpz");
for (int i = 0; i < kNEventsPerThread; i++) {
vpx->clear();
vpy->clear();
vpz->clear();
*id = threadId;
int npx = static_cast<int>(prng->Rndm(1) * 15);
// Set the field data for the current event
for (int j = 0; j < npx; ++j) {
float px, py, pz;
prng->Rannor(px, py);
pz = px*px + py*py;
vpx->emplace_back(px);
vpy->emplace_back(py);
vpz->emplace_back(pz);
}
std::lock_guard<std::mutex> guard(gLock);
ntuple->Fill(*entry);
}
}
// Generate kNEvents with multiple threads in kNTupleFileName
void Write()
{
// Create the data model
auto model = RNTupleModel::Create();
model->MakeField<std::uint32_t>("id");
model->MakeField<std::vector<float>>("vpx");
model->MakeField<std::vector<float>>("vpy");
model->MakeField<std::vector<float>>("vpz");
// We hand-over the data model to a newly created ntuple of name "NTuple", stored in kNTupleFileName
auto ntuple = RNTupleWriter::Recreate(std::move(model), "NTuple", kNTupleFileName);
std::vector<std::unique_ptr<REntry>> entries;
std::vector<std::thread> threads;
for (int i = 0; i < kNWriterThreads; ++i)
entries.emplace_back(ntuple->CreateEntry());
for (int i = 0; i < kNWriterThreads; ++i)
threads.emplace_back(FillData, std::move(entries[i]), ntuple.get());
for (int i = 0; i < kNWriterThreads; ++i)
threads[i].join();
// The ntuple unique pointer goes out of scope here. On destruction, the ntuple flushes unwritten data to disk
// and closes the attached ROOT file.
}
// For all of the events, histogram only one of the written vectors
void Read()
{
auto ntuple = RNTupleReader::Open("NTuple", kNTupleFileName);
// TODO(jblomer): the "inner name" of the vector should become "vpx._0"
auto viewVpx = ntuple->GetView<float>("vpx._0");
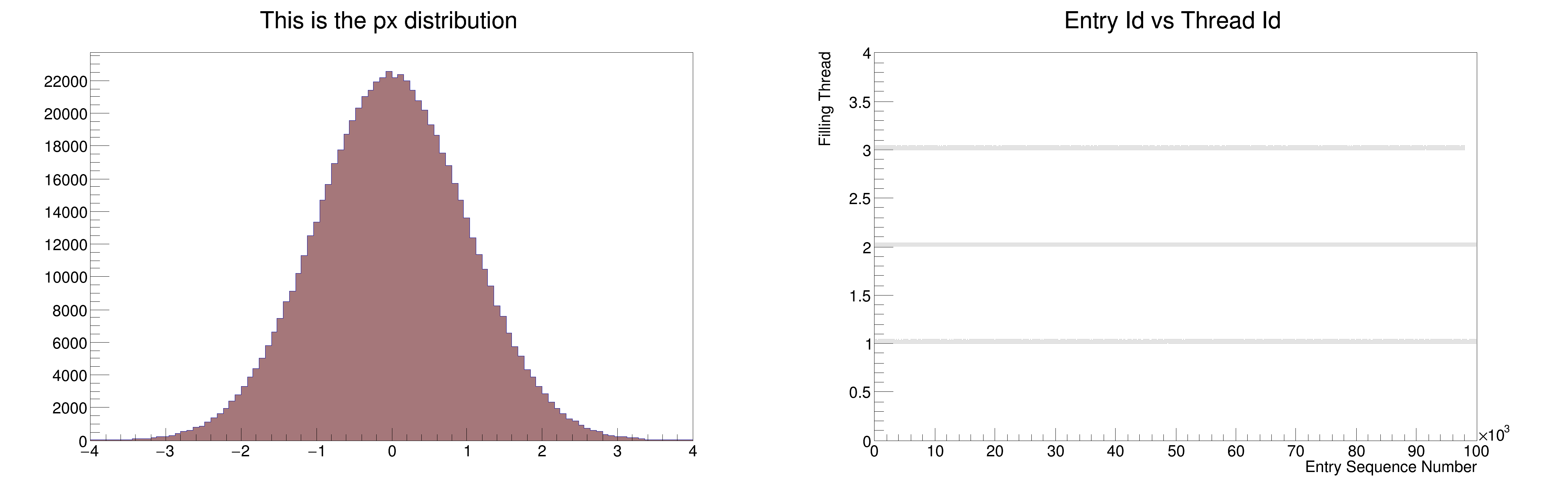
TCanvas *c1 = new TCanvas("c2", "Multi-Threaded Filling Example", 200, 10, 1500, 500);
c1->Divide(2, 1);
c1->cd(1);
TH1F h("h", "This is the px distribution", 100, -4, 4);
h.SetFillColor(48);
// Iterate through all values of vpx in all events
for (auto i : viewVpx.GetFieldRange())
h.Fill(viewVpx(i));
// Prevent the histogram from disappearing
h.DrawCopy();
c1->cd(2);
auto nEvents = ntuple->GetNEntries();
auto viewId = ntuple->GetView<std::uint32_t>("id");
TH2F hFillSequence("","Entry Id vs Thread Id;Entry Sequence Number;Filling Thread",
100, 0, nEvents, 100, 0, kNWriterThreads);
for (auto i : ntuple->GetEntryRange())
hFillSequence.Fill(i, viewId(i));
hFillSequence.DrawCopy();
}
void ntpl007_mtFill()
{
Write();
Read();
}
#define h(i)
Definition RSha256.hxx:106
#define R__LOAD_LIBRARY(LIBRARY)
Definition Rtypes.h:491
R__EXTERN TStyle * gStyle
Definition TStyle.h:414
The REntry is a collection of values in an ntuple corresponding to a complete row in the data set.
Definition REntry.hxx:43
The RNTupleModel encapulates the schema of an ntuple.
An RNTuple that is used to read data from storage.
Definition RNTuple.hxx:110
An RNTuple that gets filled with entries (data) and writes them to storage.
Definition RNTuple.hxx:368
The Canvas class.
Definition TCanvas.h:23
1-D histogram with a float per channel (see TH1 documentation)}
Definition TH1.h:577
2-D histogram with a float per channel (see TH1 documentation)}
Definition TH2.h:257
void SetOptStat(Int_t stat=1)
The type of information printed in the histogram statistics box can be selected via the parameter mod...
Definition TStyle.cxx:1589
return c1
Definition legend1.C:41
Date
July 2021
Author
The ROOT Team

Definition in file ntpl007_mtFill.C.