Logo ROOT  
Reference Guide
 
Loading...
Searching...
No Matches
cumulative.C File Reference

Detailed Description

View in nbviewer Open in SWAN
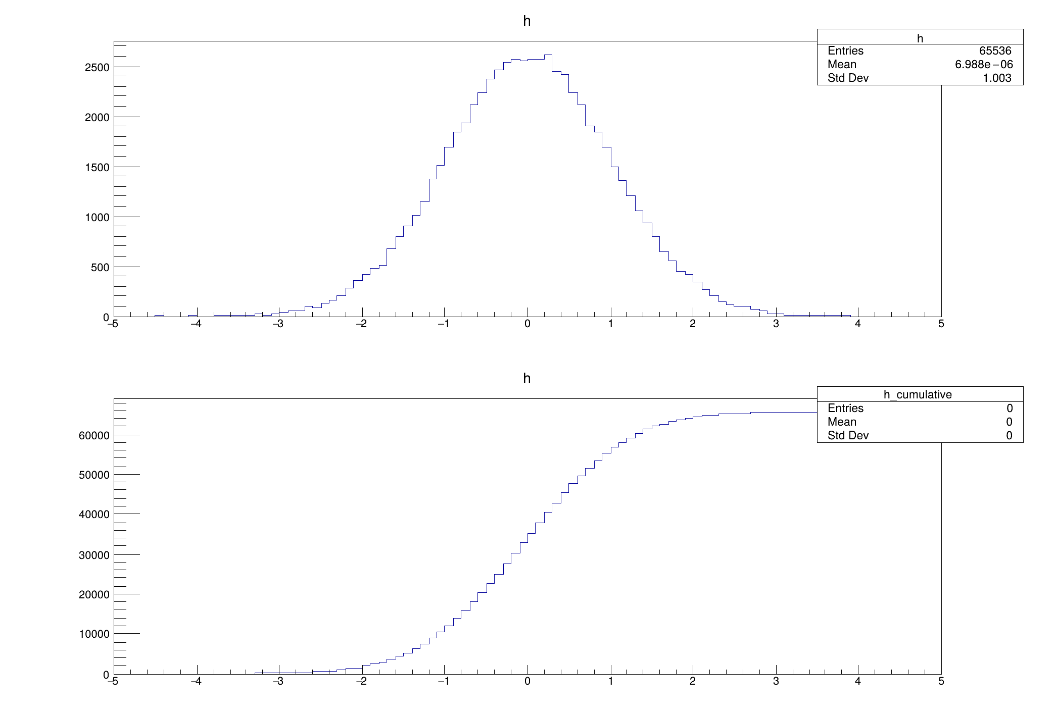
Illustrate use of the TH1::GetCumulative method.

#include <cassert>
#include <cmath>
#include "TH1.h"
#include "TH1D.h"
#include "TCanvas.h"
#include "TRandom.h"
{
TH1* h = new TH1D("h", "h", 100, -5., 5.);
h->FillRandom("gaus", 1u << 16);
// get the cumulative of h
TH1* hc = h->GetCumulative();
// check that c has the "right" contents
Double_t* integral = h->GetIntegral();
for (Int_t i = 1; i <= hc->GetNbinsX(); ++i) {
assert(std::abs(integral[i] * h->GetEntries() - hc->GetBinContent(i)) < 1e-7);
}
// draw histogram together with its cumulative distribution
TCanvas* c = new TCanvas;
c->Divide(1,2);
c->cd(1);
h->Draw();
c->cd(2);
hc->Draw();
c->Update();
return c;
}
#define c(i)
Definition RSha256.hxx:101
#define h(i)
Definition RSha256.hxx:106
#define e(i)
Definition RSha256.hxx:103
int Int_t
Definition RtypesCore.h:45
double Double_t
Definition RtypesCore.h:59
ROOT::Detail::TRangeCast< T, true > TRangeDynCast
TRangeDynCast is an adapter class that allows the typed iteration through a TCollection.
R__EXTERN TRandom * gRandom
Definition TRandom.h:62
The Canvas class.
Definition TCanvas.h:23
1-D histogram with a double per channel (see TH1 documentation)
Definition TH1.h:669
TH1 is the base class of all histogram classes in ROOT.
Definition TH1.h:59
void Divide(Int_t nx=1, Int_t ny=1, Float_t xmargin=0.01, Float_t ymargin=0.01, Int_t color=0) override
Automatic pad generation by division.
Definition TPad.cxx:1153
virtual void SetSeed(ULong_t seed=0)
Set the random generator seed.
Definition TRandom.cxx:615
Author
M. Schiller

Definition in file cumulative.C.