Logo ROOT  
Reference Guide
 
Loading...
Searching...
No Matches
ratioplot5.C File Reference

Detailed Description

View in nbviewer Open in SWAN
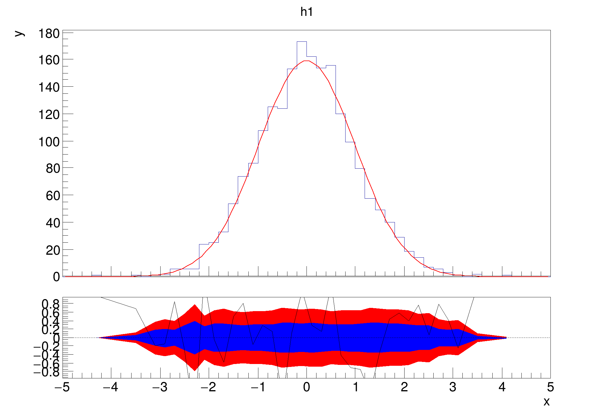
Example that shows how you can set the colors of the confidence interval bands by using the method TRatioPlot::SetConfidenceIntervalColors.

void ratioplot5() {
auto c1 = new TCanvas("c1", "fit residual simple");
auto h1 = new TH1D("h1", "h1", 50, -5, 5);
h1->FillRandom("gaus", 2000);
h1->Fit("gaus","0");
h1->GetXaxis()->SetTitle("x");
h1->GetYaxis()->SetTitle("y");
auto rp1 = new TRatioPlot(h1);
rp1->SetConfidenceIntervalColors(kBlue, kRed);
rp1->Draw();
}
@ kRed
Definition Rtypes.h:66
@ kBlue
Definition Rtypes.h:66
R__EXTERN TStyle * gStyle
Definition TStyle.h:433
The Canvas class.
Definition TCanvas.h:23
1-D histogram with a double per channel (see TH1 documentation)
Definition TH1.h:669
TAxis * GetXaxis()
Definition TH1.h:324
virtual void FillRandom(const char *fname, Int_t ntimes=5000, TRandom *rng=nullptr)
Fill histogram following distribution in function fname.
Definition TH1.cxx:3519
virtual TFitResultPtr Fit(const char *formula, Option_t *option="", Option_t *goption="", Double_t xmin=0, Double_t xmax=0)
Fit histogram with function fname.
Definition TH1.cxx:3898
TAxis * GetYaxis()
Definition TH1.h:325
virtual void SetTitle(const char *title="")
Set the title of the TNamed.
Definition TNamed.cxx:164
Class for displaying ratios, differences and fit residuals.
Definition TRatioPlot.h:43
void SetOptStat(Int_t stat=1)
The type of information printed in the histogram statistics box can be selected via the parameter mod...
Definition TStyle.cxx:1636
return c1
Definition legend1.C:41
TH1F * h1
Definition legend1.C:5
Author
Paul Gessinger

Definition in file ratioplot5.C.