Logo ROOT  
Reference Guide
 
Loading...
Searching...
No Matches
ratioplot5.py File Reference

Detailed Description

View in nbviewer Open in SWAN
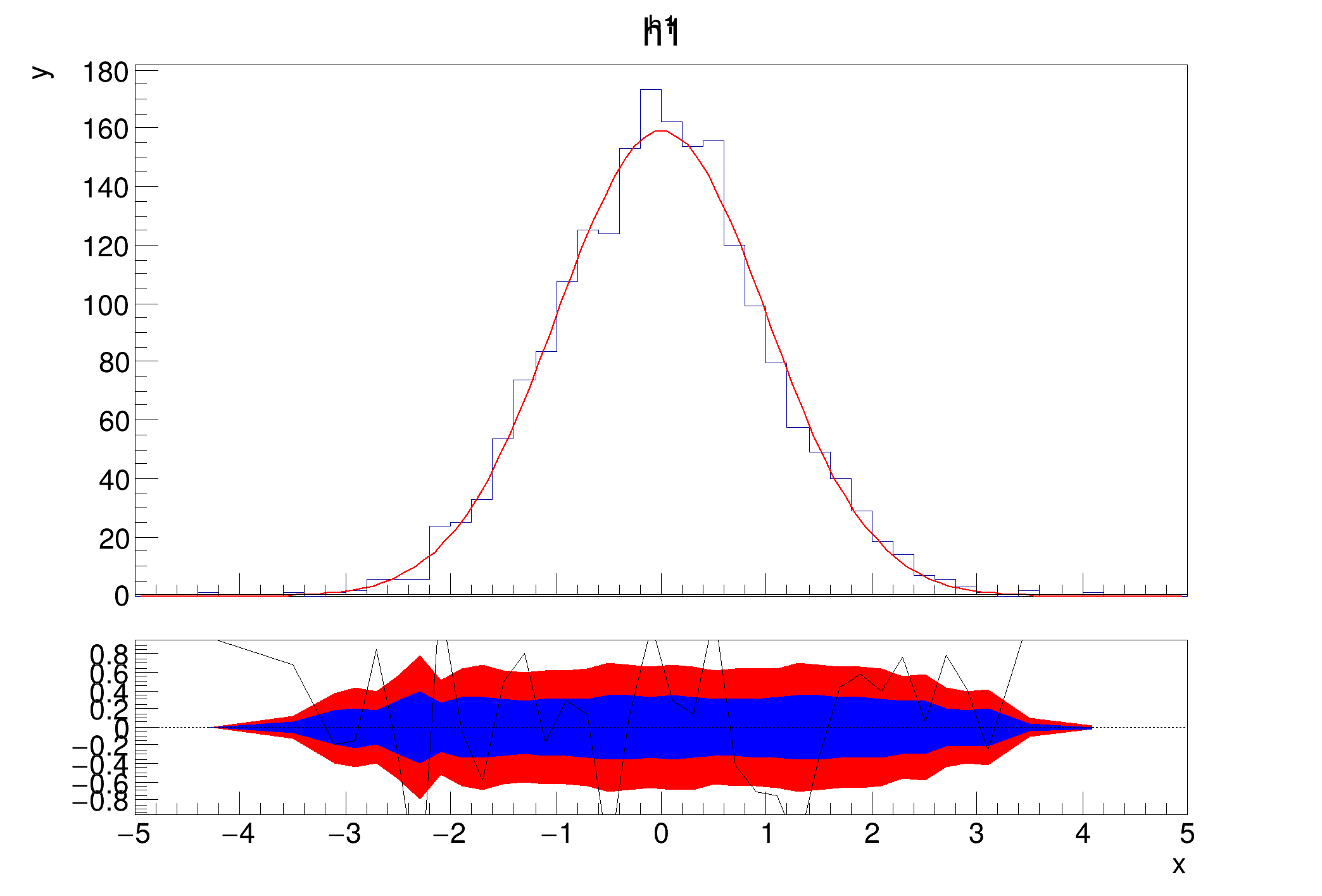
Example that shows how you can set the colors of the confidence interval bands by using the method TRatioPlot::SetConfidenceIntervalColors.

Inspired by the tutorial of Paul Gessinger.

import ROOT
c1 = ROOT.TCanvas("c1", "fit residual simple")
h1 = ROOT.TH1D("h1", "h1", 50, -5, 5)
h1.FillRandom("gaus", 2000)
h1.Fit("gaus")
h1.GetXaxis().SetTitle("x")
h1.GetYaxis().SetTitle("y")
rp1 = ROOT.TRatioPlot(h1)
ROOT::Detail::TRangeCast< T, true > TRangeDynCast
TRangeDynCast is an adapter class that allows the typed iteration through a TCollection.
Author
Alberto Ferro

Definition in file ratioplot5.py.