Logo ROOT  
Reference Guide
 
Loading...
Searching...
No Matches
rf710_roopoly.py File Reference

Detailed Description

View in nbviewer Open in SWAN
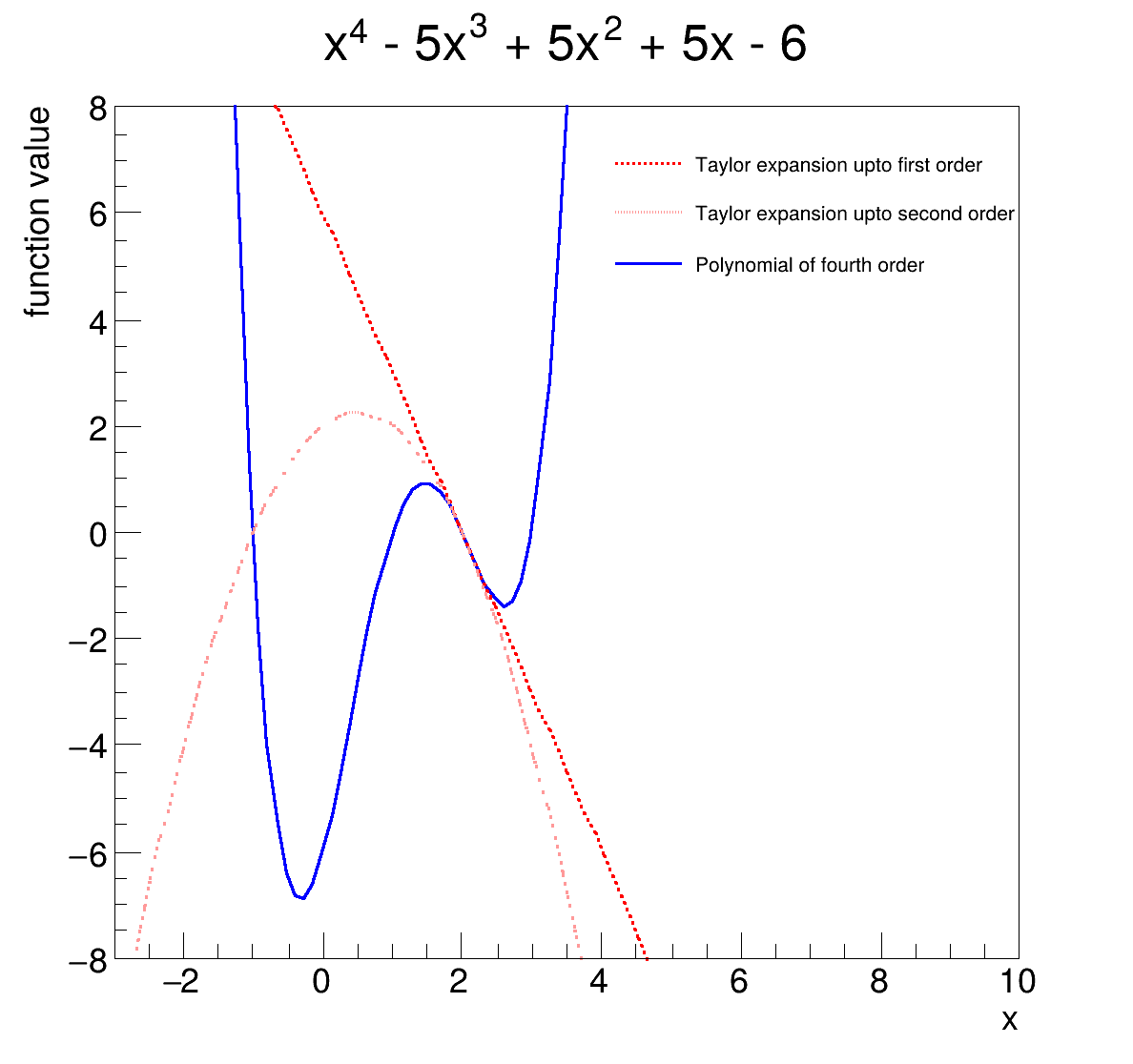
Taylor expansion of RooFit functions using the taylorExpand function

import ROOT
# Create functions
# -- -- -- -- -- -- -- -- -- -- -- -- -- -- -- -- -- -- -- -- -- -- -- -- -- -- -- -- -- -- -
x = ROOT.RooRealVar("x", "x", 0.0, -3, 10)
# RooPolyFunc polynomial
# -- -- -- -- -- -- -- -- -- -- -- -- -- -- -- -- -- -- -- -- -- -- -- -- -- -- -- -- -- -- -
# x ^ 4 - 5x ^ 3 + 5x ^ 2 + 5x - 6
# -- -- -- -- -- -- -- -- -- -- -- -- -- -- -- -- -- -- -- -- -- -- -- -- -- -- -- -- -- -- -
f.addTerm(+1, x, 4)
f.addTerm(-5, x, 3)
f.addTerm(+5, x, 2)
f.addTerm(+5, x, 1)
f.addTerm(-6, x, 0)
f = ROOT.RooFormulaVar("f", "f", "pow(@0,4) -5 * pow(@0,3) +5 * pow(@0,2) + 5 * pow(@0,1) - 6", [x])
# taylor expand around x0 = 0
# -- -- -- -- -- -- -- -- -- -- -- -- -- -- -- -- -- -- -- -- -- -- -- -- -- -- -- -- -- -- -
x0 = 2.0
taylor_o1 = ROOT.RooPolyFunc.taylorExpand("taylorfunc_o1", "taylor expansion order 1", f, [x], 1, [x0])
taylor_o2 = ROOT.RooPolyFunc.taylorExpand("taylorfunc_o2", "taylor expansion order 2", f, [x], 2, [x0])
frame = x.frame(Title="x^{4} - 5x^{3} + 5x^{2} + 5x - 6")
c = ROOT.TCanvas("c", "c", 400, 400)
f.plotOn(frame, Name="f")
taylor_o1.plotOn(frame, Name="taylor_o1", LineColor="kRed", LineStyle="kDashed")
taylor_o2.plotOn(frame, Name="taylor_o2", LineColor="kRed - 9", LineStyle="kDotted")
frame.SetYTitle("function value")
legend = ROOT.TLegend(0.53, 0.73, 0.86, 0.87)
legend.AddEntry("taylor_o1", "Taylor expansion upto first order", "L")
legend.AddEntry("taylor_o2", "Taylor expansion upto second order", "L")
legend.AddEntry("f", "Polynomial of fourth order", "L")
c.SaveAs("rf710_roopoly.png")
ROOT::Detail::TRangeCast< T, true > TRangeDynCast
TRangeDynCast is an adapter class that allows the typed iteration through a TCollection.
Date
November 2021
Author
Rahul Balasubramanian

Definition in file rf710_roopoly.py.