Logo ROOT  
Reference Guide
 
Loading...
Searching...
No Matches

The graph painter class.

Implements all graphs' drawing's options.

Introduction

Graphs are drawn via the painter TGraphPainter class. This class implements techniques needed to display the various kind of graphs i.e.: TGraph, TGraphErrors, TGraphBentErrors and TGraphAsymmErrors.

To draw a graph graph it's enough to do:

graph->Draw("AL");

The option AL in the Draw() method means:

  1. The axis should be drawn (option A),
  2. The graph should be drawn as a simple line (option L).

    By default a graph is drawn in the current pad in the current coordinate system. To define a suitable coordinate system and draw the axis the option A must be specified.

TGraphPainter offers many options to paint the various kind of graphs.

It is separated from the graph classes so that one can have graphs without the graphics overhead, for example in a batch program.

When a displayed graph is modified, there is no need to call Draw() again; the image will be refreshed the next time the pad will be updated. A pad is updated after one of these three actions:

  1. a carriage return on the ROOT command line,
  2. a click inside the pad,
  3. a call to TPad::Update.

Graphs' plotting options

Graphs can be drawn with the following options:

Option Description
"A" Produce a new plot with Axis around the graph
"I" Combine with option 'A' it draws invisible axis
"L" A simple polyline is drawn
"F" A fill area is drawn ('CF' draw a smoothed fill area)
"C" A smooth Curve is drawn
"*" A Star is plotted at each point
"P" The current marker is plotted at each point
"B" A Bar chart is drawn
"1" When a graph is drawn as a bar chart, this option makes the bars start from the bottom of the pad. By default they start at 0.
"X+" The X-axis is drawn on the top side of the plot.
"Y+" The Y-axis is drawn on the right side of the plot.
"PFC" Palette Fill Color: graph's fill color is taken in the current palette.
"PLC" Palette Line Color: graph's line color is taken in the current palette.
"PMC" Palette Marker Color: graph's marker color is taken in the current palette.
"RX" Reverse the X axis.
"RY" Reverse the Y axis.

Drawing options can be combined. In the following example the graph is drawn as a smooth curve (option "C") with markers (option "P") and with axes (option "A").

{
auto c1 = new TCanvas("c1","c1",200,10,600,400);
c1->SetFillColor(42);
c1->SetGrid();
const Int_t n = 20;
Double_t x[n], y[n];
for (Int_t i=0;i<n;i++) {
x[i] = i*0.1;
y[i] = 10*sin(x[i]+0.2);
}
auto gr = new TGraph(n,x,y);
gr->SetTitle("Option ACP example");
gr->GetXaxis()->SetTitle("X title");
gr->GetYaxis()->SetTitle("Y title");
gr->Draw("ACP");
// TCanvas::Update() draws the frame, after which one can change it
c1->Update();
c1->GetFrame()->SetFillColor(21);
c1->GetFrame()->SetBorderSize(12);
c1->Modified();
}
virtual void SetLineWidth(Width_t lwidth)
Set the line width.
Definition TAttLine.h:45
virtual void SetLineColor(Color_t lcolor)
Set the line color.
Definition TAttLine.h:42
virtual void SetMarkerColor(Color_t mcolor=1)
Set the marker color.
Definition TAttMarker.h:39
virtual void SetMarkerStyle(Style_t mstyle=1)
Set the marker style.
Definition TAttMarker.h:41
virtual void SetMarkerSize(Size_t msize=1)
Set the marker size.
Definition TAttMarker.h:46
The Canvas class.
Definition TCanvas.h:23
A TGraph is an object made of two arrays X and Y with npoints each.
Definition TGraph.h:41
void Draw(Option_t *chopt="") override
Draw this graph with its current attributes.
Definition TGraph.cxx:851
TAxis * GetXaxis() const
Get x axis of the graph.
Definition TGraph.cxx:1585
TAxis * GetYaxis() const
Get y axis of the graph.
Definition TGraph.cxx:1594
void SetTitle(const char *title="") override
Change (i.e.
Definition TGraph.cxx:2371
virtual void SetTitle(const char *title="")
Set the title of the TNamed.
Definition TNamed.cxx:173
Double_t y[n]
Definition legend1.C:17
return c1
Definition legend1.C:41
Double_t x[n]
Definition legend1.C:17
const Int_t n
Definition legend1.C:16
TGraphErrors * gr
Definition legend1.C:25

The following macro shows the option "B" usage. It can be combined with the option "1".

The bar width is equal to:

bar_width  = 0.5*delta*gStyle->GetBarWidth();

Where delta is equal to the X maximal value minus the X minimal value divided by the number of points in the graph.

{
auto c47 = new TCanvas("c47","c47",200,10,600,400);
c47->Divide(1,2);
const Int_t n = 20;
Double_t x[n], y[n];
for (Int_t i=0;i<n;i++) {
x[i] = i*0.1;
y[i] = 10*sin(x[i]+0.2)-6;
}
auto gr = new TGraph(n,x,y);
gr->SetTitle(" ");
c47->cd(1); gr->Draw("AB");
c47->cd(2); gr->Draw("AB1");
}
virtual void SetFillColor(Color_t fcolor)
Set the fill area color.
Definition TAttFill.h:38

Exclusion graphs

When a graph is painted with the option C or L it is possible to draw a filled area on one side of the line. This is useful to show exclusion zones.

This drawing mode is activated when the absolute value of the graph line width (set by SetLineWidth()) is greater than 99. In that case the line width number is interpreted as:

100*ff+ll = ffll
  • The two digits number ll represent the normal line width
  • The two digits number ff represent the filled area width.
  • The sign of "ffll" allows to flip the filled area from one side of the line to the other.

The current fill area attributes are used to draw the hatched zone.

TCanvas *c1 = new TCanvas("c1","Exclusion graph examples",200,10,600,400);
c1->SetGrid();
TMultiGraph *mg = new TMultiGraph();
mg->SetTitle("Exclusion graphs");
const Int_t n = 35;
for (Int_t i=0;i<n;i++) {
xvalues1[i] = i*0.1;
xvalues2[i] = xvalues1[i];
xvalues3[i] = xvalues1[i]+.5;
yvalues1[i] = 10*sin(xvalues1[i]);
yvalues2[i] = 10*cos(xvalues1[i]);
yvalues3[i] = 10*sin(xvalues1[i])-2;
}
// See explanation for SetLineWidth above
gr1->SetLineColor(2);
gr1->SetLineWidth(1504);
gr1->SetFillStyle(3005);
gr2->SetLineColor(4);
gr2->SetLineWidth(-2002);
gr2->SetFillStyle(3004);
gr2->SetFillColor(9);
gr3->SetLineColor(5);
gr3->SetLineWidth(-802);
gr3->SetFillStyle(3002);
gr3->SetFillColor(2);
mg->Add(gr1);
mg->Add(gr2);
mg->Add(gr3);
mg->Draw("AC");
return c1;
}
ROOT::Detail::TRangeCast< T, true > TRangeDynCast
TRangeDynCast is an adapter class that allows the typed iteration through a TCollection.
A TMultiGraph is a collection of TGraph (or derived) objects.
Definition TMultiGraph.h:34
virtual void Add(TGraph *graph, Option_t *chopt="")
Add a new graph to the list of graphs.
void Draw(Option_t *chopt="") override
Draw this multigraph with its current attributes.

Graphs with error bars

Three classes are available to handle graphs with error bars: TGraphErrors, TGraphAsymmErrors and TGraphBentErrors. The following drawing options are specific to graphs with error bars:

Option Description
"Z" Do not draw small horizontal and vertical lines the end of the error bars. Without "Z", the default is to draw these.
">" An arrow is drawn at the end of the error bars. The size of the arrow is set to 2/3 of the marker size.
"|>" A filled arrow is drawn at the end of the error bars. The size of the arrow is set to 2/3 of the marker size.
"X" Do not draw error bars. By default, graph classes that have errors are drawn with the errors (TGraph itself has no errors, and so this option has no effect.)
"||" Draw only the small vertical/horizontal lines at the ends of the error bars, without drawing the bars themselves. This option is interesting to superimpose statistical-only errors on top of a graph with statistical+systematic errors.
"[]" Does the same as option "||" except that it draws additional marks at the ends of the small vertical/horizontal lines. It makes plots less ambiguous in case several graphs are drawn on the same picture.
"0" By default, when a data point is outside the visible range along the Y axis, the error bars are not drawn. This option forces error bars' drawing for the data points outside the visible range along the Y axis (see example below).
"2" Error rectangles are drawn.
"3" A filled area is drawn through the end points of the vertical error bars.
"4" A smoothed filled area is drawn through the end points of the vertical error bars.
"5" Error rectangles are drawn like option "2". In addition the contour line around the boxes is drawn. This can be useful when boxes' fill colors are very light or in gray scale mode.

gStyle->SetErrorX(dx) controls the size of the error along x. dx = 0 removes the error along x.

gStyle->SetEndErrorSize(np) controls the size of the lines at the end of the error bars (when option 1 is used). By default np=1. (np represents the number of pixels).

TGraphErrors

A TGraphErrors is a TGraph with error bars. The errors are defined along X and Y and are symmetric: The left and right errors are the same along X and the bottom and up errors are the same along Y.

{
auto c4 = new TCanvas("c4","c4",200,10,600,400);
double x[] = {0, 1, 2, 3, 4};
double y[] = {0, 2, 4, 1, 3};
double ex[] = {0.1, 0.2, 0.3, 0.4, 0.5};
double ey[] = {1, 0.5, 1, 0.5, 1};
auto ge = new TGraphErrors(5, x, y, ex, ey);
ge->SetTitle("A graph with errors");
ge->Draw("ap");
}
A TGraphErrors is a TGraph with error bars.
Double_t ey[n]
Definition legend1.C:17
Double_t ex[n]
Definition legend1.C:17

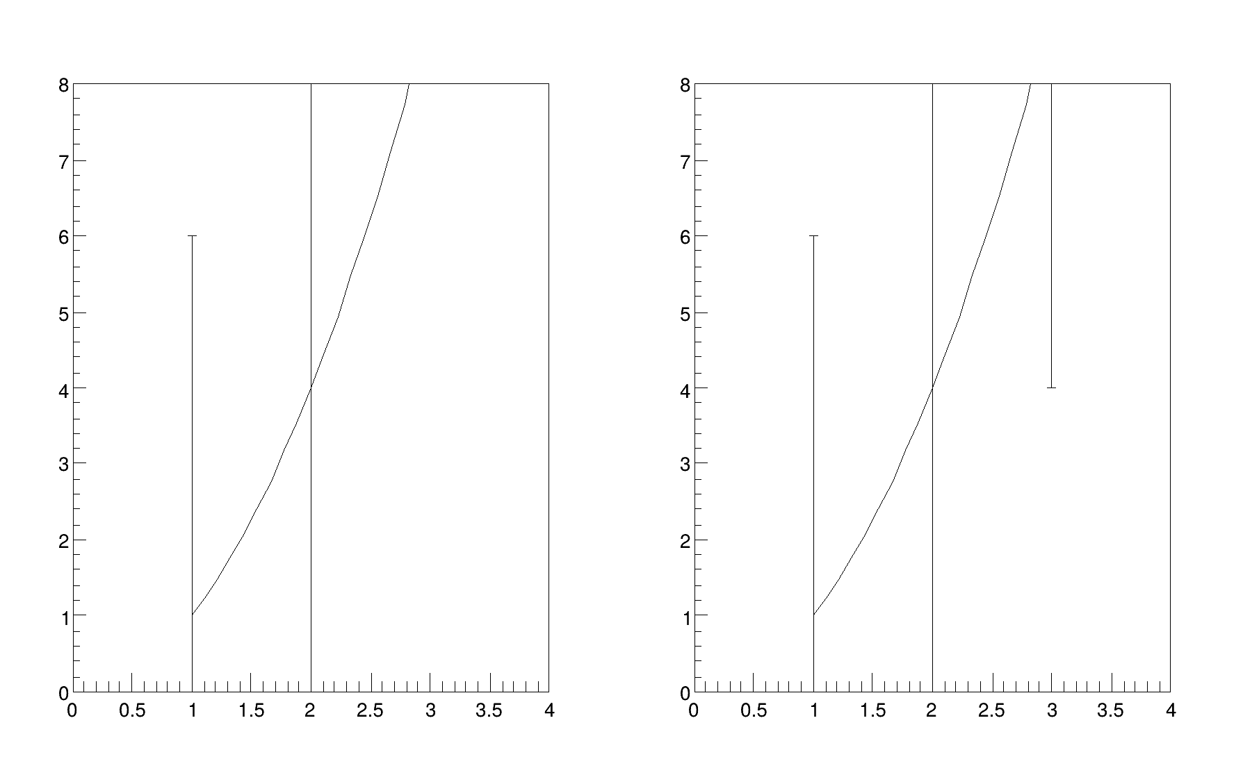
The option "0" shows the error bars for data points outside range.

{
auto c48 = new TCanvas("c48","c48",200,10,600,400);
float x[] = {1,2,3};
float err_x[] = {0,0,0};
float err_y[] = {5,5,5};
float y[] = {1,4,9};
auto tg = new TGraphErrors(3,x,y,err_x,err_y);
c48->Divide(2,1);
c48->cd(1); gPad->DrawFrame(0,0,4,8); tg->Draw("PC");
c48->cd(2); gPad->DrawFrame(0,0,4,8); tg->Draw("0PC");
}
#define gPad

The option "3" shows the errors as a band.

{
auto c41 = new TCanvas("c41","c41",200,10,600,400);
double x[] = {0, 1, 2, 3, 4};
double y[] = {0, 2, 4, 1, 3};
double ex[] = {0.1, 0.2, 0.3, 0.4, 0.5};
double ey[] = {1, 0.5, 1, 0.5, 1};
auto ge = new TGraphErrors(5, x, y, ex, ey);
ge->SetTitle("Errors as a band");
ge->SetFillColor(4);
ge->SetFillStyle(3010);
ge->Draw("a3");
}

The option "4" is similar to the option "3" except that the band is smoothed. As the following picture shows, this option should be used carefully because the smoothing algorithm may show some (huge) "bouncing" effects. In some cases it looks nicer than option "3" (because it is smooth) but it can be misleading.

{
auto c42 = new TCanvas("c42","c42",200,10,600,400);
double x[] = {0, 1, 2, 3, 4};
double y[] = {0, 2, 4, 1, 3};
double ex[] = {0.1, 0.2, 0.3, 0.4, 0.5};
double ey[] = {1, 0.5, 1, 0.5, 1};
auto ge = new TGraphErrors(5, x, y, ex, ey);
ge->SetTitle("Errors as a smooth band");
ge->SetFillColor(6);
ge->SetFillStyle(3005);
ge->Draw("a4");
}

The following example shows how the option "[]" can be used to superimpose systematic errors on top of a graph with statistical errors.

{
auto c43 = new TCanvas("c43","c43",200,10,600,400);
c43->DrawFrame(0., -0.5, 6., 2);
double x[5] = {1, 2, 3, 4, 5};
double zero[5] = {0, 0, 0, 0, 0};
// data set (1) with stat and sys errors
double py1[5] = {1.2, 1.15, 1.19, 0.9, 1.4};
double ey_stat1[5] = {0.2, 0.18, 0.17, 0.2, 0.4};
double ey_sys1[5] = {0.5, 0.71, 0.76, 0.5, 0.45};
// data set (2) with stat and sys errors
double y2[5] = {0.25, 0.18, 0.29, 0.2, 0.21};
double ey_stat2[5] = {0.2, 0.18, 0.17, 0.2, 0.4};
double ey_sys2[5] = {0.63, 0.19, 0.7, 0.2, 0.7};
// Now draw data set (1)
// We first have to draw it only with the stat errors
auto graph1 = new TGraphErrors(5, x, py1, zero, ey_stat1);
graph1->SetMarkerStyle(20);
graph1->Draw("P");
// Now we have to somehow depict the sys errors
auto graph1_sys = new TGraphErrors(5, x, py1, zero, ey_sys1);
graph1_sys->Draw("[]");
// Now draw data set (2)
// We first have to draw it only with the stat errors
auto graph2 = new TGraphErrors(5, x, y2, zero, ey_stat2);
graph2->SetMarkerStyle(24);
graph2->Draw("P");
// Now we have to somehow depict the sys errors
auto graph2_sys = new TGraphErrors(5, x, y2, zero, ey_sys2);
graph2_sys->Draw("[]");
}
Option_t Option_t TPoint TPoint const char y2

TGraphAsymmErrors

A TGraphAsymmErrors is like a TGraphErrors but the errors defined along X and Y are not symmetric: The left and right errors are different along X and the bottom and up errors are different along Y.

{
auto c44 = new TCanvas("c44","c44",200,10,600,400);
double ax[] = {0, 1, 2, 3, 4};
double ay[] = {0, 2, 4, 1, 3};
double aexl[] = {0.1, 0.2, 0.3, 0.4, 0.5};
double aexh[] = {0.5, 0.4, 0.3, 0.2, 0.1};
double aeyl[] = {1, 0.5, 1, 0.5, 1};
double aeyh[] = {0.5, 1, 0.5, 1, 0.5};
auto gae = new TGraphAsymmErrors(5, ax, ay, aexl, aexh, aeyl, aeyh);
gae->SetTitle("Not symmetric errors");
gae->SetFillColor(2);
gae->SetFillStyle(3001);
gae->Draw("a2");
gae->Draw("p");
}
TGraph with asymmetric error bars.

TGraphBentErrors

A TGraphBentErrors is like a TGraphAsymmErrors. An extra parameter allows to bend the error bars to better see them when several graphs are drawn on the same plot.

{
auto c45 = new TCanvas("c45","c45",200,10,600,400);
const Int_t n = 10;
Double_t x[n] = {-0.22, 0.05, 0.25, 0.35, 0.5, 0.61,0.7,0.85,0.89,0.95};
Double_t y[n] = {1,2.9,5.6,7.4,9,9.6,8.7,6.3,4.5,1};
Double_t exl[n] = {.05,.1,.07,.07,.04,.05,.06,.07,.08,.05};
Double_t eyl[n] = {.8,.7,.6,.5,.4,.4,.5,.6,.7,.8};
Double_t exh[n] = {.02,.08,.05,.05,.03,.03,.04,.05,.06,.03};
Double_t eyh[n] = {.6,.5,.4,.3,.2,.2,.3,.4,.5,.6};
Double_t exld[n] = {.0,.0,.0,.0,.0,.0,.0,.0,.0,.0};
Double_t eyld[n] = {.0,.0,.05,.0,.0,.0,.0,.0,.0,.0};
Double_t exhd[n] = {.0,.0,.0,.0,.0,.0,.0,.0,.0,.0};
Double_t eyhd[n] = {.0,.0,.0,.0,.0,.0,.0,.0,.05,.0};
gr->SetTitle("A graph with bend errors");
gr->Draw("ALP");
}
double Double_t
Double 8 bytes.
Definition RtypesCore.h:73
A TGraphBentErrors is a TGraph with bent, asymmetric error bars.

TGraphMultiErrors

A TGraphMultiErrors works basically the same way like a TGraphAsymmErrors. It has the possibility to define more than one type / dimension of y-Errors. This is useful if you want to plot statistic and systematic errors at once.

To be able to define different drawing options for the multiple error dimensions the option string can consist of multiple blocks separated by semicolons. The painting method assigns these blocks to the error dimensions. The first block is always used for the general draw options and options concerning the x-Errors. In case there are less than NErrorDimensions + 1 blocks in the option string the first block is also used for the first error dimension which is reserved for statistical errors. The remaining blocks are assigned to the remaining dimensions.

In addition to the draw options of options of TGraphAsymmErrors the following are possible:

Option Block Description
"X0" First one only Do not draw errors for points with x = 0
"Y0" First one only Do not draw errors for points with y = 0
"s=%f" Any Scales the x-Errors with f similar to gStyle->SetErrorX(dx) but does not affect them directly (Useful when used in addition with box errors to make the box only half as wide as the x-Errors e.g. s=0.5)
"S" First one only Use individual TAttFill and TAttLine attributes for the different error dimensions instead of the global ones.

Per default the Fill and Line Styles of the Graph are being used for all error dimensions. To use the specific ones add the draw option "S" to the first block.

{
auto c47 = new TCanvas("c47","c47",200,10,600,400);
double ax[] = {0, 1, 2, 3, 4};
double ay[] = {0, 2, 4, 1, 3};
double aexl[] = {0.3, 0.3, 0.3, 0.3, 0.3};
double aexh[] = {0.3, 0.3, 0.3, 0.3, 0.3};
double* aeylstat = new double[5] {1, 0.5, 1, 0.5, 1};
double* aeyhstat = new double[5] {0.5, 1, 0.5, 1, 0.5};
double* aeylsys = new double[5] {0.5, 0.4, 0.8, 0.3, 1.2};
double* aeyhsys = new double[5] {0.6, 0.7, 0.6, 0.4, 0.8};
TGraphMultiErrors* gme = new TGraphMultiErrors("gme", "TGraphMultiErrors Example", 5, ax, ay, aexl, aexh, aeylstat, aeyhstat);
gme->AddYError(5, aeylsys, aeyhsys);
gme->SetMarkerStyle(20);
gme->SetLineColor(kRed);
gme->GetAttLine(1)->SetLineColor(kBlue);
gme->GetAttFill(1)->SetFillStyle(0);
gme->Draw("a p s ; ; 5 s=0.5");
}
@ kRed
Definition Rtypes.h:67
@ kBlue
Definition Rtypes.h:67
TGraph with asymmetric error bars and multiple y error dimensions.

TGraphPolar options

The drawing options for the polar graphs are the following:

Option Description
"P" Polymarker are drawn at each point position.
"E" Draw error bars.
"F" Draw fill area (closed polygon).
"L" Draw line.
"C" Draw curve.
"A" Force axis redrawing even if a polargram already exists.
"R" Use radians for angle coordinates.
"D" Use degrees for angle coordinates.
"G" Use grads for angle coordinates.
"O" Polar labels are drawn orthogonally to the polargram radius.
"N" Disable the display of the polar labels.
{
auto c46 = new TCanvas("c46","c46",500,500);
auto grP1 = new TGraphPolar();
grP1->SetTitle("TGraphPolar example");
grP1->SetPoint(0, (1*TMath::Pi())/4., 0.05);
grP1->SetPoint(1, (2*TMath::Pi())/4., 0.10);
grP1->SetPoint(2, (3*TMath::Pi())/4., 0.15);
grP1->SetPoint(3, (4*TMath::Pi())/4., 0.20);
grP1->SetPoint(4, (5*TMath::Pi())/4., 0.25);
grP1->SetPoint(5, (6*TMath::Pi())/4., 0.30);
grP1->SetPoint(6, (7*TMath::Pi())/4., 0.35);
grP1->SetPoint(7, (8*TMath::Pi())/4., 0.40);
grP1->SetMarkerStyle(20);
grP1->SetMarkerSize(1.);
grP1->SetMarkerColor(4);
grP1->SetLineColor(4);
grP1->Draw("ARLP");
}
To draw a polar graph.
Definition TGraphPolar.h:23
constexpr Double_t Pi()
Definition TMath.h:40

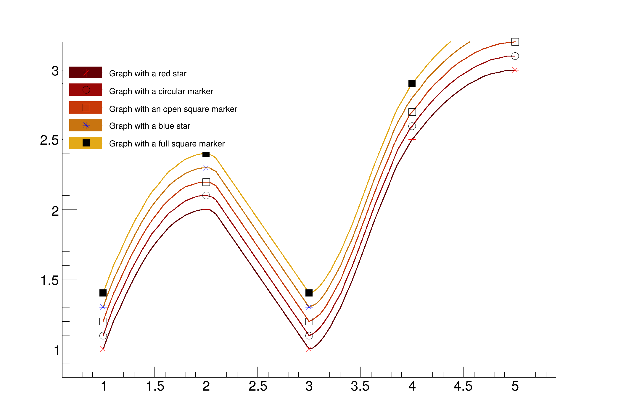
Colors automatically picked in palette

Since
ROOT version 6.09/01

When several graphs are painted in the same canvas or when a multi-graph is drawn, it might be useful to have an easy and automatic way to choose their color. The simplest way is to pick colors in the current active color palette. Palette coloring for histogram is activated thanks to the options PFC (Palette Fill Color), PLC (Palette Line Color) and PMC (Palette Marker Color). When one of these options is given to TGraph::Draw the graph get its color from the current color palette defined by gStyle->SetPalette(...). The color is determined according to the number of objects having palette coloring in the current pad.

double x[5] = {1,2,3,4,5};
double y1[5] = {1.0,2.0,1.0,2.5,3.0};
double y2[5] = {1.1,2.1,1.1,2.6,3.1};
double y3[5] = {1.2,2.2,1.2,2.7,3.2};
double y4[5] = {1.3,2.3,1.3,2.8,3.3};
double y5[5] = {1.4,2.4,1.4,2.9,3.4};
TGraph *g1 = new TGraph(5,x,y1); g1->SetTitle("Graph with a red star");
TGraph *g2 = new TGraph(5,x,y2); g2->SetTitle("Graph with a circular marker");
TGraph *g3 = new TGraph(5,x,y3); g3->SetTitle("Graph with an open square marker");
TGraph *g4 = new TGraph(5,x,y4); g4->SetTitle("Graph with a blue star");
TGraph *g5 = new TGraph(5,x,y5); g5->SetTitle("Graph with a full square marker");
g1->SetLineWidth(3); g1->SetMarkerColor(kRed);
g2->SetLineWidth(3); g2->SetMarkerStyle(kCircle);
g3->SetLineWidth(3); g3->SetMarkerStyle(kOpenSquare);
g4->SetLineWidth(3); g4->SetMarkerColor(kBlue);
g5->SetLineWidth(3); g5->SetMarkerStyle(kFullSquare);
// The Draw option "A" (draw axes) is needed (only) for the first drawn graph
g1->Draw("CA* PLC PFC");
g2->Draw("PC PLC PFC");
g3->Draw("PC PLC PFC");
g4->Draw("*C PLC PFC");
g5->Draw("PC PLC PFC");
gPad->BuildLegend();
}
constexpr Bool_t kFALSE
Definition RtypesCore.h:108
@ kOpenSquare
Definition TAttMarker.h:59
@ kCircle
Definition TAttMarker.h:56
@ kFullSquare
Definition TAttMarker.h:58
@ kSolar
Definition TColor.h:135
Option_t Option_t TPoint TPoint const char y1
R__EXTERN TStyle * gStyle
Definition TStyle.h:442
void SetOptTitle(Int_t tit=1)
Definition TStyle.h:338
void SetPalette(Int_t ncolors=kBird, Int_t *colors=nullptr, Float_t alpha=1.)
See TColor::SetPalette.
Definition TStyle.cxx:1889
{
auto mg = new TMultiGraph();
auto gr1 = new TGraph(); gr1->SetMarkerStyle(20);
auto gr2 = new TGraph(); gr2->SetMarkerStyle(21);
auto gr3 = new TGraph(); gr3->SetMarkerStyle(23);
auto gr4 = new TGraph(); gr4->SetMarkerStyle(24);
Double_t dx = 6.28/100;
Double_t x = -3.14;
for (int i=0; i<=100; i++) {
x = x+dx;
gr1->SetPoint(i,x,2.*TMath::Sin(x));
gr2->SetPoint(i,x,TMath::Cos(x));
gr3->SetPoint(i,x,TMath::Cos(x*x));
gr4->SetPoint(i,x,TMath::Cos(x*x*x));
}
mg->Add(gr4,"PL");
mg->Add(gr3,"PL");
mg->Add(gr2,"*L");
mg->Add(gr1,"PL");
mg->Draw("A pmc plc");
}
Double_t Cos(Double_t)
Returns the cosine of an angle of x radians.
Definition TMath.h:605
Double_t Sin(Double_t)
Returns the sine of an angle of x radians.
Definition TMath.h:599

Reverse graphs' axis

Since
ROOT version 6.09/03

When a TGraph is drawn, the X-axis is drawn with increasing values from left to right and the Y-axis from bottom to top. The two options RX and RY allow to change this order. The option RX allows to draw the X-axis with increasing values from right to left and the RY option allows to draw the Y-axis with increasing values from top to bottom. The following example illustrate how to use these options.

{
auto c = new TCanvas();
c->Divide(2,1);
auto g = new TGraphErrors();
g->SetTitle("Simple Graph");
g->SetPoint(0,-4,-3);
g->SetPoint(1,1,1);
g->SetPoint(2,2,1);
g->SetPoint(3,3,4);
g->SetPoint(4,5,5);
g->SetPointError(0,1.,2.);
g->SetPointError(1,2,1);
g->SetPointError(2,2,3);
g->SetPointError(3,3,2);
g->SetPointError(4,4,5);
g->GetXaxis()->SetNdivisions(520);
g->SetMarkerStyle(21);
c->cd(1); gPad->SetGrid(1,1);
g->Draw("APL");
c->cd(2); gPad->SetGrid(1,1);
g->Draw("A RX RY PL");
}
#define c(i)
Definition RSha256.hxx:101
#define g(i)
Definition RSha256.hxx:105

Graphs in logarithmic scale

Like histograms, graphs can be drawn in logarithmic scale along X and Y. When a pad is set to logarithmic scale with TPad::SetLogx() and/or with TPad::SetLogy() the points building the graph are converted into logarithmic scale. But only the points not the lines connecting them which stay linear. This can be clearly seen on the following example:

{
// A graph with 3 points
Double_t xmin = 750.;
Double_t xmax = 1000;
auto g = new TGraph(3);
g->SetPoint(0,xmin,0.1);
g->SetPoint(1,845,0.06504);
g->SetPoint(2,xmax,0.008);
// The same graph with n points
Int_t n = 10000;
auto g2 = new TGraph();
for (Int_t i=0; i<n; i++) {
g2->SetPoint(i, x, g->Eval(x));
x = x + dx;
}
auto cv = new TCanvas("cv","cv",800,600);
cv->SetLogy();
cv->SetGridx();
cv->SetGridy();
g->Draw("AL*");
g2->SetMarkerColor(kRed);
g2->SetMarkerStyle(1);
g2->Draw("P");
}
float xmin
float xmax

Highlight mode for graph

Since
ROOT version 6.15/01
Highlight mode

Highlight mode is implemented for TGraph (and for TH1) class. When highlight mode is on, mouse movement over the point will be represented graphically. Point will be highlighted as "point circle" (presented by marker object). Moreover, any highlight (change of point) emits signal TCanvas::Highlighted() which allows the user to react and call their own function. For a better understanding please see also the tutorials $ROOTSYS/tutorials/visualisation/graphs/gr*_highlight*.C files.

Highlight mode is switched on/off by TGraph::SetHighlight() function or interactively from TGraph context menu. TGraph::IsHighlight() to verify whether the highlight mode enabled or disabled, default it is disabled.

root [0] .x $ROOTSYS/tutorials/visualisation/graphs/gr003_errors2.C
root [1] // try SetHighlight() interactively from TGraph context menu
Highlight mode for graph

See how it is used highlight mode and user function (is fully equivalent as for histogram).

NOTE all parameters of user function are taken from

void TCanvas::Highlighted(TVirtualPad *pad, TObject *obj, Int_t x, Int_t y)
  • pad is pointer to pad with highlighted graph
  • obj is pointer to highlighted graph
  • x is highlighted x-th (i-th) point for graph
  • y not in use (only for 2D histogram)

For more complex demo please see, for example, hlquantiles.C.

Definition at line 32 of file TGraphPainter.h.

Public Member Functions

 TGraphPainter ()
 Default constructor.
 
 ~TGraphPainter () override
 Destructor.
 
void ComputeLogs (Int_t npoints, Int_t opt)
 Compute the logarithm of variables gxwork and gywork according to the value of Options and put the results in the variables gxworkl and gyworkl.
 
Int_t DistancetoPrimitiveHelper (TGraph *theGraph, Int_t px, Int_t py) override
 Compute distance from point px,py to a graph.
 
void DrawPanelHelper (TGraph *theGraph) override
 Display a panel with all histogram drawing options.
 
void ExecuteEventHelper (TGraph *theGraph, Int_t event, Int_t px, Int_t py) override
 Execute action corresponding to one event.
 
virtual Int_t GetHighlightPoint (TGraph *theGraph) const
 Return the highlighted point for theGraph.
 
char * GetObjectInfoHelper (TGraph *theGraph, Int_t px, Int_t py) const override
 
virtual void HighlightPoint (TGraph *theGraph, Int_t hpoint, Int_t distance)
 Check on highlight point.
 
TClassIsA () const override
 
void PaintGraph (TGraph *theGraph, Int_t npoints, const Double_t *x, const Double_t *y, Option_t *chopt) override
 Control function to draw a graph.
 
void PaintGraphAsymmErrors (TGraph *theGraph, Option_t *option)
 Paint this TGraphAsymmErrors with its current attributes.
 
void PaintGraphBentErrors (TGraph *theGraph, Option_t *option)
 Paint this TGraphBentErrors with its current attributes.
 
void PaintGraphErrors (TGraph *theGraph, Option_t *option)
 Paint this TGraphErrors with its current attributes.
 
void PaintGrapHist (TGraph *theGraph, Int_t npoints, const Double_t *x, const Double_t *y, Option_t *chopt) override
 This is a service method used by THistPainter to paint 1D histograms.
 
void PaintGraphMultiErrors (TGraph *theGraph, Option_t *option)
 Paint this TGraphMultiErrors with its current attributes.
 
void PaintGraphPolar (TGraph *theGraph, Option_t *option)
 Paint this TGraphPolar with its current attributes.
 
void PaintGraphQQ (TGraph *theGraph, Option_t *option)
 Paint this graphQQ. No options for the time being.
 
void PaintGraphReverse (TGraph *theGraph, Option_t *option)
 Paint theGraph reverting values along X and/or Y axis. a new graph is created.
 
void PaintGraphSimple (TGraph *theGraph, Option_t *option)
 Paint a simple graph, without errors bars.
 
void PaintHelper (TGraph *theGraph, Option_t *option) override
 Paint a any kind of TGraph.
 
virtual void PaintHighlightPoint (TGraph *theGraph, Option_t *option)
 Paint highlight point as TMarker object (open circle)
 
void PaintPolyLineHatches (TGraph *theGraph, Int_t n, const Double_t *x, const Double_t *y)
 Paint a polyline with hatches on one side showing an exclusion zone.
 
void PaintScatter (TScatter *theScatter, Option_t *option) override
 Paint a scatter plot.
 
void PaintScatter2D (TScatter2D *theScatter, Option_t *option) override
 Paint a scatter plot.
 
void PaintStats (TGraph *theGraph, TF1 *fit) override
 Paint the statistics box with the fit info.
 
void SetHighlight (TGraph *theGraph) override
 Set highlight (enable/disable) mode for theGraph.
 
void Smooth (TGraph *theGraph, Int_t npoints, Double_t *x, Double_t *y, Int_t drawtype)
 Smooth a curve given by N points.
 
void Streamer (TBuffer &) override
 Stream an object of class TObject.
 
void StreamerNVirtual (TBuffer &ClassDef_StreamerNVirtual_b)
 
- Public Member Functions inherited from TVirtualGraphPainter
 TVirtualGraphPainter ()
 
 ~TVirtualGraphPainter () override
 
TClassIsA () const override
 
void Streamer (TBuffer &) override
 Stream an object of class TObject.
 
void StreamerNVirtual (TBuffer &ClassDef_StreamerNVirtual_b)
 
- Public Member Functions inherited from TObject
 TObject ()
 TObject constructor.
 
 TObject (const TObject &object) noexcept
 TObject copy ctor.
 
virtual ~TObject ()
 TObject destructor.
 
void AbstractMethod (const char *method) const
 Call this function within a function that you don't want to define as purely virtual, in order not to force all users deriving from that class to implement that maybe (on their side) unused function; but at the same time, emit a run-time warning if they try to call it, telling that it is not implemented in the derived class: action must thus be taken on the user side to override it.
 
virtual void AppendPad (Option_t *option="")
 Append graphics object to current pad.
 
virtual void Browse (TBrowser *b)
 Browse object. May be overridden for another default action.
 
ULong_t CheckedHash ()
 Check and record whether this class has a consistent Hash/RecursiveRemove setup (*) and then return the regular Hash value for this object.
 
virtual const char * ClassName () const
 Returns name of class to which the object belongs.
 
virtual void Clear (Option_t *="")
 
virtual TObjectClone (const char *newname="") const
 Make a clone of an object using the Streamer facility.
 
virtual Int_t Compare (const TObject *obj) const
 Compare abstract method.
 
virtual void Copy (TObject &object) const
 Copy this to obj.
 
virtual void Delete (Option_t *option="")
 Delete this object.
 
virtual Int_t DistancetoPrimitive (Int_t px, Int_t py)
 Computes distance from point (px,py) to the object.
 
virtual void Draw (Option_t *option="")
 Default Draw method for all objects.
 
virtual void DrawClass () const
 Draw class inheritance tree of the class to which this object belongs.
 
virtual TObjectDrawClone (Option_t *option="") const
 Draw a clone of this object in the current selected pad with: gROOT->SetSelectedPad(c1).
 
virtual void Dump () const
 Dump contents of object on stdout.
 
virtual void Error (const char *method, const char *msgfmt,...) const
 Issue error message.
 
virtual void Execute (const char *method, const char *params, Int_t *error=nullptr)
 Execute method on this object with the given parameter string, e.g.
 
virtual void Execute (TMethod *method, TObjArray *params, Int_t *error=nullptr)
 Execute method on this object with parameters stored in the TObjArray.
 
virtual void ExecuteEvent (Int_t event, Int_t px, Int_t py)
 Execute action corresponding to an event at (px,py).
 
virtual void Fatal (const char *method, const char *msgfmt,...) const
 Issue fatal error message.
 
virtual TObjectFindObject (const char *name) const
 Must be redefined in derived classes.
 
virtual TObjectFindObject (const TObject *obj) const
 Must be redefined in derived classes.
 
virtual Option_tGetDrawOption () const
 Get option used by the graphics system to draw this object.
 
virtual const char * GetIconName () const
 Returns mime type name of object.
 
virtual const char * GetName () const
 Returns name of object.
 
virtual char * GetObjectInfo (Int_t px, Int_t py) const
 Returns string containing info about the object at position (px,py).
 
virtual Option_tGetOption () const
 
virtual const char * GetTitle () const
 Returns title of object.
 
virtual UInt_t GetUniqueID () const
 Return the unique object id.
 
virtual Bool_t HandleTimer (TTimer *timer)
 Execute action in response of a timer timing out.
 
virtual ULong_t Hash () const
 Return hash value for this object.
 
Bool_t HasInconsistentHash () const
 Return true is the type of this object is known to have an inconsistent setup for Hash and RecursiveRemove (i.e.
 
virtual void Info (const char *method, const char *msgfmt,...) const
 Issue info message.
 
virtual Bool_t InheritsFrom (const char *classname) const
 Returns kTRUE if object inherits from class "classname".
 
virtual Bool_t InheritsFrom (const TClass *cl) const
 Returns kTRUE if object inherits from TClass cl.
 
virtual void Inspect () const
 Dump contents of this object in a graphics canvas.
 
void InvertBit (UInt_t f)
 
Bool_t IsDestructed () const
 IsDestructed.
 
virtual Bool_t IsEqual (const TObject *obj) const
 Default equal comparison (objects are equal if they have the same address in memory).
 
virtual Bool_t IsFolder () const
 Returns kTRUE in case object contains browsable objects (like containers or lists of other objects).
 
R__ALWAYS_INLINE Bool_t IsOnHeap () const
 
virtual Bool_t IsSortable () const
 
R__ALWAYS_INLINE Bool_t IsZombie () const
 
virtual void ls (Option_t *option="") const
 The ls function lists the contents of a class on stdout.
 
void MayNotUse (const char *method) const
 Use this method to signal that a method (defined in a base class) may not be called in a derived class (in principle against good design since a child class should not provide less functionality than its parent, however, sometimes it is necessary).
 
virtual Bool_t Notify ()
 This method must be overridden to handle object notification (the base implementation is no-op).
 
void Obsolete (const char *method, const char *asOfVers, const char *removedFromVers) const
 Use this method to declare a method obsolete.
 
void operator delete (void *, size_t)
 Operator delete for sized deallocation.
 
void operator delete (void *ptr)
 Operator delete.
 
void operator delete (void *ptr, void *vp)
 Only called by placement new when throwing an exception.
 
void operator delete[] (void *, size_t)
 Operator delete [] for sized deallocation.
 
void operator delete[] (void *ptr)
 Operator delete [].
 
void operator delete[] (void *ptr, void *vp)
 Only called by placement new[] when throwing an exception.
 
void * operator new (size_t sz)
 
void * operator new (size_t sz, void *vp)
 
void * operator new[] (size_t sz)
 
void * operator new[] (size_t sz, void *vp)
 
TObjectoperator= (const TObject &rhs) noexcept
 TObject assignment operator.
 
virtual void Paint (Option_t *option="")
 This method must be overridden if a class wants to paint itself.
 
virtual void Pop ()
 Pop on object drawn in a pad to the top of the display list.
 
virtual void Print (Option_t *option="") const
 This method must be overridden when a class wants to print itself.
 
virtual Int_t Read (const char *name)
 Read contents of object with specified name from the current directory.
 
virtual void RecursiveRemove (TObject *obj)
 Recursively remove this object from a list.
 
void ResetBit (UInt_t f)
 
virtual void SaveAs (const char *filename="", Option_t *option="") const
 Save this object in the file specified by filename.
 
virtual void SavePrimitive (std::ostream &out, Option_t *option="")
 Save a primitive as a C++ statement(s) on output stream "out".
 
void SetBit (UInt_t f)
 
void SetBit (UInt_t f, Bool_t set)
 Set or unset the user status bits as specified in f.
 
virtual void SetDrawOption (Option_t *option="")
 Set drawing option for object.
 
virtual void SetUniqueID (UInt_t uid)
 Set the unique object id.
 
void StreamerNVirtual (TBuffer &ClassDef_StreamerNVirtual_b)
 
virtual void SysError (const char *method, const char *msgfmt,...) const
 Issue system error message.
 
R__ALWAYS_INLINE Bool_t TestBit (UInt_t f) const
 
Int_t TestBits (UInt_t f) const
 
virtual void UseCurrentStyle ()
 Set current style settings in this object This function is called when either TCanvas::UseCurrentStyle or TROOT::ForceStyle have been invoked.
 
virtual void Warning (const char *method, const char *msgfmt,...) const
 Issue warning message.
 
virtual Int_t Write (const char *name=nullptr, Int_t option=0, Int_t bufsize=0)
 Write this object to the current directory.
 
virtual Int_t Write (const char *name=nullptr, Int_t option=0, Int_t bufsize=0) const
 Write this object to the current directory.
 

Static Public Member Functions

static TClassClass ()
 
static const char * Class_Name ()
 
static constexpr Version_t Class_Version ()
 
static const char * DeclFileName ()
 
static void SetMaxPointsPerLine (Int_t maxp=50)
 Static function to set fgMaxPointsPerLine for graph painting.
 
- Static Public Member Functions inherited from TVirtualGraphPainter
static TClassClass ()
 
static const char * Class_Name ()
 
static constexpr Version_t Class_Version ()
 
static const char * DeclFileName ()
 
static TVirtualGraphPainterGetPainter ()
 Static function returning a pointer to the current graph painter.
 
static void SetPainter (TVirtualGraphPainter *painter)
 Static function to set an alternative histogram painter.
 
- Static Public Member Functions inherited from TObject
static TClassClass ()
 
static const char * Class_Name ()
 
static constexpr Version_t Class_Version ()
 
static const char * DeclFileName ()
 
static Longptr_t GetDtorOnly ()
 Return destructor only flag.
 
static Bool_t GetObjectStat ()
 Get status of object stat flag.
 
static void SetDtorOnly (void *obj)
 Set destructor only flag.
 
static void SetObjectStat (Bool_t stat)
 Turn on/off tracking of objects in the TObjectTable.
 

Protected Attributes

std::vector< Double_tgxwork
 
std::vector< Double_tgxworkl
 
std::vector< Double_tgywork
 
std::vector< Double_tgyworkl
 Internal buffers for coordinates. Used for graphs painting.
 

Static Protected Attributes

static Int_t fgMaxPointsPerLine = 50
 Number of points per chunks' line when drawing a graph.
 

Additional Inherited Members

- Public Types inherited from TObject
enum  {
  kIsOnHeap = 0x01000000 , kNotDeleted = 0x02000000 , kZombie = 0x04000000 , kInconsistent = 0x08000000 ,
  kBitMask = 0x00ffffff
}
 
enum  { kSingleKey = (1ULL << ( 0 )) , kOverwrite = (1ULL << ( 1 )) , kWriteDelete = (1ULL << ( 2 )) }
 
enum  EDeprecatedStatusBits { kObjInCanvas = (1ULL << ( 3 )) }
 
enum  EStatusBits {
  kCanDelete = (1ULL << ( 0 )) , kMustCleanup = (1ULL << ( 3 )) , kIsReferenced = (1ULL << ( 4 )) , kHasUUID = (1ULL << ( 5 )) ,
  kCannotPick = (1ULL << ( 6 )) , kNoContextMenu = (1ULL << ( 8 )) , kInvalidObject = (1ULL << ( 13 ))
}
 
- Protected Types inherited from TObject
enum  { kOnlyPrepStep = (1ULL << ( 3 )) }
 
- Protected Member Functions inherited from TObject
virtual void DoError (int level, const char *location, const char *fmt, va_list va) const
 Interface to ErrorHandler (protected).
 
void MakeZombie ()
 
- Static Protected Member Functions inherited from TObject
static void SavePrimitiveConstructor (std::ostream &out, TClass *cl, const char *variable_name, const char *constructor_agrs="", Bool_t empty_line=kTRUE)
 Save object constructor in the output stream "out".
 
static void SavePrimitiveDraw (std::ostream &out, const char *variable_name, Option_t *option=nullptr)
 Save invocation of primitive Draw() method Skipped if option contains "nodraw" string.
 
static TString SavePrimitiveVector (std::ostream &out, const char *prefix, Int_t len, Double_t *arr, Bool_t empty_line=kFALSE)
 Save array in the output stream "out" as vector.
 

#include <TGraphPainter.h>

Inheritance diagram for TGraphPainter:
[legend]

Constructor & Destructor Documentation

◆ TGraphPainter()

TGraphPainter::TGraphPainter ( )

Default constructor.

Definition at line 667 of file TGraphPainter.cxx.

◆ ~TGraphPainter()

TGraphPainter::~TGraphPainter ( )
override

Destructor.

Definition at line 675 of file TGraphPainter.cxx.

Member Function Documentation

◆ Class()

static TClass * TGraphPainter::Class ( )
static
Returns
TClass describing this class

◆ Class_Name()

static const char * TGraphPainter::Class_Name ( )
static
Returns
Name of this class

◆ Class_Version()

static constexpr Version_t TGraphPainter::Class_Version ( )
inlinestaticconstexpr
Returns
Version of this class

Definition at line 73 of file TGraphPainter.h.

◆ ComputeLogs()

void TGraphPainter::ComputeLogs ( Int_t npoints,
Int_t opt )

Compute the logarithm of variables gxwork and gywork according to the value of Options and put the results in the variables gxworkl and gyworkl.

npoints : Number of points in gxwork and in gywork.

  • opt = 1 ComputeLogs is called from PaintGrapHist
  • opt = 0 ComputeLogs is called from PaintGraph

Definition at line 690 of file TGraphPainter.cxx.

◆ DeclFileName()

static const char * TGraphPainter::DeclFileName ( )
inlinestatic
Returns
Name of the file containing the class declaration

Definition at line 73 of file TGraphPainter.h.

◆ DistancetoPrimitiveHelper()

Int_t TGraphPainter::DistancetoPrimitiveHelper ( TGraph * theGraph,
Int_t px,
Int_t py )
overridevirtual

Compute distance from point px,py to a graph.

Compute the closest distance of approach from point px,py to this line. The distance is computed in pixels units.

Implements TVirtualGraphPainter.

Definition at line 717 of file TGraphPainter.cxx.

◆ DrawPanelHelper()

void TGraphPainter::DrawPanelHelper ( TGraph * theGraph)
overridevirtual

Display a panel with all histogram drawing options.

Implements TVirtualGraphPainter.

Definition at line 796 of file TGraphPainter.cxx.

◆ ExecuteEventHelper()

void TGraphPainter::ExecuteEventHelper ( TGraph * theGraph,
Int_t event,
Int_t px,
Int_t py )
overridevirtual

Execute action corresponding to one event.

This member function is called when a graph is clicked with the locator.

If the left mouse button is clicked on one of the line end points, this point follows the cursor until button is released.

If the middle mouse button clicked, the line is moved parallel to itself until the button is released.

Implements TVirtualGraphPainter.

Definition at line 821 of file TGraphPainter.cxx.

◆ GetHighlightPoint()

Int_t TGraphPainter::GetHighlightPoint ( TGraph * theGraph) const
virtual

Return the highlighted point for theGraph.

Definition at line 1110 of file TGraphPainter.cxx.

◆ GetObjectInfoHelper()

char * TGraphPainter::GetObjectInfoHelper ( TGraph * theGraph,
Int_t px,
Int_t py ) const
overridevirtual

Implements TVirtualGraphPainter.

Definition at line 1101 of file TGraphPainter.cxx.

◆ HighlightPoint()

void TGraphPainter::HighlightPoint ( TGraph * theGraph,
Int_t hpoint,
Int_t distance )
virtual

Check on highlight point.

Definition at line 1136 of file TGraphPainter.cxx.

◆ IsA()

TClass * TGraphPainter::IsA ( ) const
inlineoverridevirtual
Returns
TClass describing current object

Reimplemented from TObject.

Definition at line 73 of file TGraphPainter.h.

◆ PaintGraph()

void TGraphPainter::PaintGraph ( TGraph * theGraph,
Int_t npoints,
const Double_t * x,
const Double_t * y,
Option_t * chopt )
overridevirtual

◆ PaintGraphAsymmErrors()

void TGraphPainter::PaintGraphAsymmErrors ( TGraph * theGraph,
Option_t * option )

◆ PaintGraphBentErrors()

void TGraphPainter::PaintGraphBentErrors ( TGraph * theGraph,
Option_t * option )

◆ PaintGraphErrors()

void TGraphPainter::PaintGraphErrors ( TGraph * theGraph,
Option_t * option )

◆ PaintGrapHist()

void TGraphPainter::PaintGrapHist ( TGraph * theGraph,
Int_t npoints,
const Double_t * x,
const Double_t * y,
Option_t * chopt )
overridevirtual

This is a service method used by THistPainter to paint 1D histograms.

It is not used to paint TGraph.

Input parameters:

  • npoints : Number of points in X or in Y.
  • x[npoints] or x[0] : x coordinates or (xmin,xmax).
  • y[npoints] or y[0] : y coordinates or (ymin,ymax).
  • chopt : Option.

The aspect of the histogram is done according to the value of the chopt.

Option Description
"R" Graph is drawn horizontally, parallel to X axis. (default is vertically, parallel to Y axis).If option R is selected the user must give 2 values for Y (y[0]=YMIN and y[1]=YMAX) or N values for X, one for each channel. Otherwise the user must give, N values for Y, one for each channel or 2 values for X (x[0]=XMIN and x[1]=XMAX)
"L" A simple polyline between every points is drawn.
"H" An Histogram with equidistant bins is drawn as a polyline.
"F" An histogram with equidistant bins is drawn as a fill area. Contour is not drawn unless chopt='H' is also selected..
"N" Non equidistant bins (default is equidistant). If N is the number of channels array X and Y must be dimensioned as follow: If option R is not selected (default) then the user must give (N+1) values for X (limits of channels) or N values for Y, one for each channel. Otherwise the user must give (N+1) values for Y (limits of channels). or N values for X, one for each channel
"F1" Idem as 'F' except that fill area base line is the minimum of the pad instead of Y=0.
"F2" Draw a Fill area polyline connecting the center of bins
"C" A smooth Curve is drawn.
"*" A Star is plotted at the center of each bin.
"P" Idem with the current marker.
"P0" Idem with the current marker. Empty bins also drawn.
"B" A Bar chart with equidistant bins is drawn as fill areas (Contours are drawn).
"][" "Cutoff" style. When this option is selected together with H option, the first and last vertical lines of the histogram are not drawn.

Implements TVirtualGraphPainter.

Definition at line 1702 of file TGraphPainter.cxx.

◆ PaintGraphMultiErrors()

void TGraphPainter::PaintGraphMultiErrors ( TGraph * theGraph,
Option_t * option )

◆ PaintGraphPolar()

void TGraphPainter::PaintGraphPolar ( TGraph * theGraph,
Option_t * option )

◆ PaintGraphQQ()

void TGraphPainter::PaintGraphQQ ( TGraph * theGraph,
Option_t * option )

Paint this graphQQ. No options for the time being.

Definition at line 4064 of file TGraphPainter.cxx.

◆ PaintGraphReverse()

void TGraphPainter::PaintGraphReverse ( TGraph * theGraph,
Option_t * option )

Paint theGraph reverting values along X and/or Y axis. a new graph is created.

Definition at line 4124 of file TGraphPainter.cxx.

◆ PaintGraphSimple()

void TGraphPainter::PaintGraphSimple ( TGraph * theGraph,
Option_t * option )

Paint a simple graph, without errors bars.

Definition at line 4838 of file TGraphPainter.cxx.

◆ PaintHelper()

void TGraphPainter::PaintHelper ( TGraph * theGraph,
Option_t * option )
overridevirtual

Paint a any kind of TGraph.

Implements TVirtualGraphPainter.

Definition at line 1211 of file TGraphPainter.cxx.

◆ PaintHighlightPoint()

void TGraphPainter::PaintHighlightPoint ( TGraph * theGraph,
Option_t * option )
virtual

Paint highlight point as TMarker object (open circle)

Definition at line 1165 of file TGraphPainter.cxx.

◆ PaintPolyLineHatches()

void TGraphPainter::PaintPolyLineHatches ( TGraph * theGraph,
Int_t n,
const Double_t * x,
const Double_t * y )

Paint a polyline with hatches on one side showing an exclusion zone.

x and y are the vectors holding the polyline and n the number of points in the polyline and w the width of the hatches. w can be negative. This method is not meant to be used directly. It is called automatically according to the line style convention.

Definition at line 4874 of file TGraphPainter.cxx.

◆ PaintScatter()

void TGraphPainter::PaintScatter ( TScatter * theScatter,
Option_t * option )
overridevirtual

Paint a scatter plot.

Implements TVirtualGraphPainter.

Definition at line 4386 of file TGraphPainter.cxx.

◆ PaintScatter2D()

void TGraphPainter::PaintScatter2D ( TScatter2D * theScatter,
Option_t * option )
overridevirtual

Paint a scatter plot.

Implements TVirtualGraphPainter.

Definition at line 4604 of file TGraphPainter.cxx.

◆ PaintStats()

void TGraphPainter::PaintStats ( TGraph * theGraph,
TF1 * fit )
overridevirtual

Paint the statistics box with the fit info.

Implements TVirtualGraphPainter.

Definition at line 5075 of file TGraphPainter.cxx.

◆ SetHighlight()

void TGraphPainter::SetHighlight ( TGraph * theGraph)
overridevirtual

Set highlight (enable/disable) mode for theGraph.

Implements TVirtualGraphPainter.

Definition at line 1120 of file TGraphPainter.cxx.

◆ SetMaxPointsPerLine()

void TGraphPainter::SetMaxPointsPerLine ( Int_t maxp = 50)
static

Static function to set fgMaxPointsPerLine for graph painting.

When graphs are painted with lines, they are split into chunks of length fgMaxPointsPerLine. This allows to paint line with an "infinite" number of points. In some case this "chunks painting" technic may create artefacts at the chunk's boundaries. For instance when zooming deeply in a PDF file. To avoid this effect it might be necessary to increase the chunks' size using this function: TGraphPainter::SetMaxPointsPerLine(20000).

Definition at line 5662 of file TGraphPainter.cxx.

◆ Smooth()

void TGraphPainter::Smooth ( TGraph * theGraph,
Int_t npoints,
Double_t * x,
Double_t * y,
Int_t drawtype )

Smooth a curve given by N points.

The original code is from an underlaying routine for Draw based on the CERN GD3 routine TVIPTE:

Author - Marlow etc. Modified by - P. Ward Date - 3.10.1973

This method draws a smooth tangentially continuous curve through the sequence of data points P(I) I=1,N where P(I)=(X(I),Y(I)). The curve is approximated by a polygonal arc of short vectors. The data points can represent open curves, P(1) != P(N) or closed curves P(2) == P(N). If a tangential discontinuity at P(I) is required, then set P(I)=P(I+1). Loops are also allowed.

Reference Marlow and Powell, Harwell report No.R.7092.1972 MCCONALOGUE, Computer Journal VOL.13, NO4, NOV1970P p392 6

  • npoints : Number of data points.
  • x : Abscissa
  • y : Ordinate

Definition at line 5193 of file TGraphPainter.cxx.

◆ Streamer()

void TGraphPainter::Streamer ( TBuffer & R__b)
overridevirtual

Stream an object of class TObject.

Reimplemented from TObject.

◆ StreamerNVirtual()

void TGraphPainter::StreamerNVirtual ( TBuffer & ClassDef_StreamerNVirtual_b)
inline

Definition at line 73 of file TGraphPainter.h.

Member Data Documentation

◆ fgMaxPointsPerLine

Int_t TGraphPainter::fgMaxPointsPerLine = 50
staticprotected

Number of points per chunks' line when drawing a graph.

Definition at line 69 of file TGraphPainter.h.

◆ gxwork

std::vector<Double_t> TGraphPainter::gxwork
protected

Definition at line 71 of file TGraphPainter.h.

◆ gxworkl

std::vector<Double_t> TGraphPainter::gxworkl
protected

Definition at line 71 of file TGraphPainter.h.

◆ gywork

std::vector<Double_t> TGraphPainter::gywork
protected

Definition at line 71 of file TGraphPainter.h.

◆ gyworkl

std::vector<Double_t> TGraphPainter::gyworkl
protected

Internal buffers for coordinates. Used for graphs painting.

Definition at line 71 of file TGraphPainter.h.

Libraries for TGraphPainter:

The documentation for this class was generated from the following files: