Logo ROOT  
Reference Guide
 
Loading...
Searching...
No Matches
rs_numberCountingCombination.C File Reference

Detailed Description

View in nbviewer Open in SWAN
'Number Counting Example' RooStats tutorial macro #100

This tutorial shows an example of a combination of two searches using number counting with background uncertainty.

The macro uses a RooStats "factory" to construct a PDF that represents the two number counting analyses with background uncertainties. The uncertainties are taken into account by considering a sideband measurement of a size that corresponds to the background uncertainty. The problem has been studied in these references:

After using the factory to make the model, we use a RooStats ProfileLikelihoodCalculator for a Hypothesis test and a confidence interval. The calculator takes into account systematics by eliminating nuisance parameters with the profile likelihood. This is equivalent to the method of MINOS.

[#0] WARNING:ObjectHandling -- NumberCountingPdfFactory: changed value of tau_0 to 100.01 to be consistent with background and its uncertainty. Also stored these values of tau into workspace with name . tau_0ExpectedNumberCountingData if you test with a different dataset, you should adjust tau appropriately.
[#0] WARNING:ObjectHandling -- NumberCountingPdfFactory: changed value of tau_1 to 100.01 to be consistent with background and its uncertainty. Also stored these values of tau into workspace with name . tau_1ExpectedNumberCountingData if you test with a different dataset, you should adjust tau appropriately.
[#1] INFO:InputArguments -- The deprecated RooFit::CloneData(1) option passed to createNLL() is ignored.
[#1] INFO:Fitting -- RooAbsPdf::fitTo(TopLevelPdf) fixing normalization set for coefficient determination to observables in data
[#1] INFO:Fitting -- using generic CPU library compiled with no vectorizations
[#1] INFO:Fitting -- Creation of NLL object took 8.31443 ms
[#0] PROGRESS:Minimization -- ProfileLikelihoodCalcultor::DoGLobalFit - find MLE
[#1] INFO:Fitting -- RooAddition::defaultErrorLevel(nll_TopLevelPdf_ExpectedNumberCountingData) Summation contains a RooNLLVar, using its error level
[#1] INFO:Minimization -- RooAbsMinimizerFcn::setOptimizeConst: activating const optimization
[#0] PROGRESS:Minimization -- ProfileLikelihoodCalcultor::DoMinimizeNLL - using Minuit2 / with strategy 1
[#1] INFO:Minimization -- [fitFCN] No discrete parameters, performing continuous minimization only
[#1] INFO:Minimization --
RooFitResult: minimized FCN value: 17.6316, estimated distance to minimum: 4.66835e-14
covariance matrix quality: Full, accurate covariance matrix
Status : MINIMIZE=0
Floating Parameter FinalValue +/- Error
-------------------- --------------------------
b_0 1.0000e+02 +/- 9.99e-01
b_1 1.0000e+02 +/- 9.96e-01
masterSignal 1.0000e+00 +/- 4.78e-01
[#0] PROGRESS:Minimization -- ProfileLikelihoodCalcultor::GetHypoTest - do conditional fit
[#1] INFO:Fitting -- RooAddition::defaultErrorLevel(nll_TopLevelPdf_ExpectedNumberCountingData) Summation contains a RooNLLVar, using its error level
[#1] INFO:Minimization -- RooAbsMinimizerFcn::setOptimizeConst: activating const optimization
[#0] PROGRESS:Minimization -- ProfileLikelihoodCalcultor::DoMinimizeNLL - using Minuit2 / with strategy 1
[#1] INFO:Minimization -- [fitFCN] No discrete parameters, performing continuous minimization only
[#1] INFO:Minimization --
RooFitResult: minimized FCN value: 19.9696, estimated distance to minimum: 7.34075e-08
covariance matrix quality: Full, accurate covariance matrix
Status : MINIMIZE=0
Floating Parameter FinalValue +/- Error
-------------------- --------------------------
b_0 1.0020e+02 +/- 9.96e-01
b_1 1.0010e+02 +/- 9.95e-01
-------------------------------------------------
The p-value for the null is 0.015294
Corresponding to a significance of 2.16239
-------------------------------------------------
[#1] INFO:InputArguments -- The deprecated RooFit::CloneData(1) option passed to createNLL() is ignored.
[#1] INFO:Fitting -- RooAbsPdf::fitTo(TopLevelPdf) fixing normalization set for coefficient determination to observables in data
[#1] INFO:Fitting -- Creation of NLL object took 299.621 μs
[#0] PROGRESS:Minimization -- ProfileLikelihoodCalcultor::DoGLobalFit - find MLE
[#1] INFO:Fitting -- RooAddition::defaultErrorLevel(nll_TopLevelPdf_ExpectedNumberCountingData) Summation contains a RooNLLVar, using its error level
[#1] INFO:Minimization -- RooAbsMinimizerFcn::setOptimizeConst: activating const optimization
[#0] PROGRESS:Minimization -- ProfileLikelihoodCalcultor::DoMinimizeNLL - using Minuit2 / with strategy 1
[#1] INFO:Minimization -- [fitFCN] No discrete parameters, performing continuous minimization only
[#1] INFO:Minimization --
RooFitResult: minimized FCN value: 17.6316, estimated distance to minimum: 2.31451e-07
covariance matrix quality: Full, accurate covariance matrix
Status : MINIMIZE=0
Floating Parameter FinalValue +/- Error
-------------------- --------------------------
b_0 1.0000e+02 +/- 9.99e-01
b_1 1.0000e+02 +/- 9.96e-01
masterSignal 9.9967e-01 +/- 4.78e-01
[#1] INFO:Minimization -- RooProfileLL::evaluate(RooEvaluatorWrapper_Profile[masterSignal]) Creating instance of MINUIT
[#1] INFO:Fitting -- RooAddition::defaultErrorLevel(nll_TopLevelPdf_ExpectedNumberCountingData) Summation contains a RooNLLVar, using its error level
[#1] INFO:Minimization -- RooProfileLL::evaluate(RooEvaluatorWrapper_Profile[masterSignal]) determining minimum likelihood for current configurations w.r.t all observable
[#1] INFO:Minimization -- [fitFCN] No discrete parameters, performing continuous minimization only
[#1] INFO:Minimization -- RooProfileLL::evaluate(RooEvaluatorWrapper_Profile[masterSignal]) minimum found at (masterSignal=1.00388)
.[#1] INFO:Minimization -- [fitFCN] No discrete parameters, performing continuous minimization only
[#1] INFO:Minimization -- RooProfileLL::evaluate(RooEvaluatorWrapper_Profile[masterSignal]) Creating instance of MINUIT
[#1] INFO:Fitting -- RooAddition::defaultErrorLevel(nll_TopLevelPdf_ExpectedNumberCountingData) Summation contains a RooNLLVar, using its error level
[#1] INFO:Minimization -- RooProfileLL::evaluate(RooEvaluatorWrapper_Profile[masterSignal]) determining minimum likelihood for current configurations w.r.t all observable
[#1] INFO:Minimization -- [fitFCN] No discrete parameters, performing continuous minimization only
[#0] ERROR:InputArguments -- RooArgSet::checkForDup: ERROR argument with name masterSignal is already in this set
[#1] INFO:Minimization -- RooProfileLL::evaluate(RooEvaluatorWrapper_Profile[masterSignal]) minimum found at (masterSignal=1.00732)
.[#1] INFO:Minimization -- [fitFCN] No discrete parameters, performing continuous minimization only
.[#1] INFO:Minimization -- [fitFCN] No discrete parameters, performing continuous minimization only
.[#1] INFO:Minimization -- [fitFCN] No discrete parameters, performing continuous minimization only
.[#1] INFO:Minimization -- [fitFCN] No discrete parameters, performing continuous minimization only
.[#1] INFO:Minimization -- [fitFCN] No discrete parameters, performing continuous minimization only
.[#1] INFO:Minimization -- [fitFCN] No discrete parameters, performing continuous minimization only
.[#1] INFO:Minimization -- [fitFCN] No discrete parameters, performing continuous minimization only
.[#1] INFO:Minimization -- [fitFCN] No discrete parameters, performing continuous minimization only
.[#1] INFO:Minimization -- [fitFCN] No discrete parameters, performing continuous minimization only
.[#1] INFO:Minimization -- [fitFCN] No discrete parameters, performing continuous minimization only
.[#1] INFO:Minimization -- [fitFCN] No discrete parameters, performing continuous minimization only
.[#1] INFO:Minimization -- [fitFCN] No discrete parameters, performing continuous minimization only
.[#1] INFO:Minimization -- [fitFCN] No discrete parameters, performing continuous minimization only
.[#1] INFO:Minimization -- [fitFCN] No discrete parameters, performing continuous minimization only
.[#1] INFO:Minimization -- [fitFCN] No discrete parameters, performing continuous minimization only
.[#1] INFO:Minimization -- [fitFCN] No discrete parameters, performing continuous minimization only
.[#1] INFO:Minimization -- [fitFCN] No discrete parameters, performing continuous minimization only
.[#1] INFO:Minimization -- [fitFCN] No discrete parameters, performing continuous minimization only
.[#1] INFO:Minimization -- [fitFCN] No discrete parameters, performing continuous minimization only
.[#1] INFO:Minimization -- [fitFCN] No discrete parameters, performing continuous minimization only
.[#1] INFO:Minimization -- [fitFCN] No discrete parameters, performing continuous minimization only
.[#1] INFO:Minimization -- [fitFCN] No discrete parameters, performing continuous minimization only
.[#1] INFO:Minimization -- [fitFCN] No discrete parameters, performing continuous minimization only
.[#1] INFO:Minimization -- [fitFCN] No discrete parameters, performing continuous minimization only
.[#1] INFO:Minimization -- [fitFCN] No discrete parameters, performing continuous minimization only
.[#1] INFO:Minimization -- [fitFCN] No discrete parameters, performing continuous minimization only
.[#1] INFO:Minimization -- [fitFCN] No discrete parameters, performing continuous minimization only
.[#1] INFO:Minimization -- [fitFCN] No discrete parameters, performing continuous minimization only
.[#1] INFO:Minimization -- [fitFCN] No discrete parameters, performing continuous minimization only
.[#1] INFO:Minimization -- [fitFCN] No discrete parameters, performing continuous minimization only
.[#1] INFO:Minimization -- [fitFCN] No discrete parameters, performing continuous minimization only
.[#1] INFO:Minimization -- [fitFCN] No discrete parameters, performing continuous minimization only
.[#1] INFO:Minimization -- [fitFCN] No discrete parameters, performing continuous minimization only
.[#1] INFO:Minimization -- [fitFCN] No discrete parameters, performing continuous minimization only
.[#1] INFO:Minimization -- [fitFCN] No discrete parameters, performing continuous minimization only
.[#1] INFO:Minimization -- [fitFCN] No discrete parameters, performing continuous minimization only
.[#1] INFO:Minimization -- [fitFCN] No discrete parameters, performing continuous minimization only
.[#1] INFO:Minimization -- [fitFCN] No discrete parameters, performing continuous minimization only
.[#1] INFO:Minimization -- [fitFCN] No discrete parameters, performing continuous minimization only
.[#1] INFO:Minimization -- [fitFCN] No discrete parameters, performing continuous minimization only
.[#1] INFO:Minimization -- [fitFCN] No discrete parameters, performing continuous minimization only
.[#1] INFO:Minimization -- [fitFCN] No discrete parameters, performing continuous minimization only
.[#1] INFO:Minimization -- [fitFCN] No discrete parameters, performing continuous minimization only
.[#1] INFO:Minimization -- [fitFCN] No discrete parameters, performing continuous minimization only
.[#1] INFO:Minimization -- [fitFCN] No discrete parameters, performing continuous minimization only
.[#1] INFO:Minimization -- [fitFCN] No discrete parameters, performing continuous minimization only
.[#1] INFO:Minimization -- [fitFCN] No discrete parameters, performing continuous minimization only
.[#1] INFO:Minimization -- [fitFCN] No discrete parameters, performing continuous minimization only
.[#1] INFO:Minimization -- [fitFCN] No discrete parameters, performing continuous minimization only
.[#1] INFO:Minimization -- [fitFCN] No discrete parameters, performing continuous minimization only
.[#1] INFO:Minimization -- [fitFCN] No discrete parameters, performing continuous minimization only
.[#1] INFO:Minimization -- [fitFCN] No discrete parameters, performing continuous minimization only
.[#1] INFO:Minimization -- [fitFCN] No discrete parameters, performing continuous minimization only
.[#1] INFO:Minimization -- [fitFCN] No discrete parameters, performing continuous minimization only
.[#1] INFO:Minimization -- [fitFCN] No discrete parameters, performing continuous minimization only
.[#1] INFO:Minimization -- [fitFCN] No discrete parameters, performing continuous minimization only
.[#1] INFO:Minimization -- [fitFCN] No discrete parameters, performing continuous minimization only
.[#1] INFO:Minimization -- [fitFCN] No discrete parameters, performing continuous minimization only
.[#1] INFO:Minimization -- [fitFCN] No discrete parameters, performing continuous minimization only
.[#1] INFO:Minimization -- [fitFCN] No discrete parameters, performing continuous minimization only
.[#1] INFO:Minimization -- [fitFCN] No discrete parameters, performing continuous minimization only
.[#1] INFO:Minimization -- [fitFCN] No discrete parameters, performing continuous minimization only
.[#1] INFO:Minimization -- [fitFCN] No discrete parameters, performing continuous minimization only
.[#1] INFO:Minimization -- [fitFCN] No discrete parameters, performing continuous minimization only
.[#1] INFO:Minimization -- [fitFCN] No discrete parameters, performing continuous minimization only
.[#1] INFO:Minimization -- [fitFCN] No discrete parameters, performing continuous minimization only
.[#1] INFO:Minimization -- [fitFCN] No discrete parameters, performing continuous minimization only
.[#1] INFO:Minimization -- [fitFCN] No discrete parameters, performing continuous minimization only
.[#1] INFO:Minimization -- [fitFCN] No discrete parameters, performing continuous minimization only
.[#1] INFO:Minimization -- [fitFCN] No discrete parameters, performing continuous minimization only
.[#1] INFO:Minimization -- [fitFCN] No discrete parameters, performing continuous minimization only
.[#1] INFO:Minimization -- [fitFCN] No discrete parameters, performing continuous minimization only
.[#1] INFO:Minimization -- [fitFCN] No discrete parameters, performing continuous minimization only
.[#1] INFO:Minimization -- [fitFCN] No discrete parameters, performing continuous minimization only
.[#1] INFO:Minimization -- [fitFCN] No discrete parameters, performing continuous minimization only
.[#1] INFO:Minimization -- [fitFCN] No discrete parameters, performing continuous minimization only
.[#1] INFO:Minimization -- [fitFCN] No discrete parameters, performing continuous minimization only
.[#1] INFO:Minimization -- [fitFCN] No discrete parameters, performing continuous minimization only
.[#1] INFO:Minimization -- [fitFCN] No discrete parameters, performing continuous minimization only
.[#1] INFO:Minimization -- [fitFCN] No discrete parameters, performing continuous minimization only
.[#1] INFO:Minimization -- [fitFCN] No discrete parameters, performing continuous minimization only
.[#1] INFO:Minimization -- [fitFCN] No discrete parameters, performing continuous minimization only
.[#1] INFO:Minimization -- [fitFCN] No discrete parameters, performing continuous minimization only
.[#1] INFO:Minimization -- [fitFCN] No discrete parameters, performing continuous minimization only
.[#1] INFO:Minimization -- [fitFCN] No discrete parameters, performing continuous minimization only
.[#1] INFO:Minimization -- [fitFCN] No discrete parameters, performing continuous minimization only
.[#1] INFO:Minimization -- [fitFCN] No discrete parameters, performing continuous minimization only
.[#1] INFO:Minimization -- [fitFCN] No discrete parameters, performing continuous minimization only
.[#1] INFO:Minimization -- [fitFCN] No discrete parameters, performing continuous minimization only
.[#1] INFO:Minimization -- [fitFCN] No discrete parameters, performing continuous minimization only
.[#1] INFO:Minimization -- [fitFCN] No discrete parameters, performing continuous minimization only
.[#1] INFO:Minimization -- [fitFCN] No discrete parameters, performing continuous minimization only
.[#1] INFO:Minimization -- [fitFCN] No discrete parameters, performing continuous minimization only
.[#1] INFO:Minimization -- [fitFCN] No discrete parameters, performing continuous minimization only
.[#1] INFO:Minimization -- [fitFCN] No discrete parameters, performing continuous minimization only
.[#1] INFO:Minimization -- [fitFCN] No discrete parameters, performing continuous minimization only
.[#1] INFO:Minimization -- [fitFCN] No discrete parameters, performing continuous minimization only
.[#1] INFO:Minimization -- [fitFCN] No discrete parameters, performing continuous minimization only
.[#1] INFO:Minimization -- [fitFCN] No discrete parameters, performing continuous minimization only
.[#1] INFO:Minimization -- [fitFCN] No discrete parameters, performing continuous minimization only
.[#1] INFO:Minimization -- [fitFCN] No discrete parameters, performing continuous minimization only
.[#1] INFO:Minimization -- [fitFCN] No discrete parameters, performing continuous minimization only
.[#1] INFO:Minimization -- [fitFCN] No discrete parameters, performing continuous minimization only
.[#1] INFO:Minimization -- [fitFCN] No discrete parameters, performing continuous minimization only
.[#1] INFO:Minimization -- [fitFCN] No discrete parameters, performing continuous minimization only
.[#1] INFO:Minimization -- [fitFCN] No discrete parameters, performing continuous minimization only
.[#1] INFO:Minimization -- [fitFCN] No discrete parameters, performing continuous minimization only
.[#1] INFO:Minimization -- [fitFCN] No discrete parameters, performing continuous minimization only
.[#1] INFO:Minimization -- [fitFCN] No discrete parameters, performing continuous minimization only
.[#1] INFO:Minimization -- [fitFCN] No discrete parameters, performing continuous minimization only
.[#1] INFO:Minimization -- [fitFCN] No discrete parameters, performing continuous minimization only
.[#1] INFO:Minimization -- [fitFCN] No discrete parameters, performing continuous minimization only
.[#1] INFO:Minimization -- [fitFCN] No discrete parameters, performing continuous minimization only
.[#1] INFO:Minimization -- [fitFCN] No discrete parameters, performing continuous minimization only
.[#1] INFO:Minimization -- [fitFCN] No discrete parameters, performing continuous minimization only
.[#1] INFO:Minimization -- [fitFCN] No discrete parameters, performing continuous minimization only
.[#1] INFO:Minimization -- [fitFCN] No discrete parameters, performing continuous minimization only
.[#1] INFO:Minimization -- [fitFCN] No discrete parameters, performing continuous minimization only
.[#1] INFO:Minimization -- [fitFCN] No discrete parameters, performing continuous minimization only
.[#1] INFO:Minimization -- [fitFCN] No discrete parameters, performing continuous minimization only
.[#1] INFO:Minimization -- [fitFCN] No discrete parameters, performing continuous minimization only
.[#1] INFO:Minimization -- [fitFCN] No discrete parameters, performing continuous minimization only
.[#1] INFO:Minimization -- [fitFCN] No discrete parameters, performing continuous minimization only
.[#1] INFO:Minimization -- [fitFCN] No discrete parameters, performing continuous minimization only
.[#1] INFO:Minimization -- [fitFCN] No discrete parameters, performing continuous minimization only
.[#1] INFO:Minimization -- [fitFCN] No discrete parameters, performing continuous minimization only
.[#1] INFO:Minimization -- [fitFCN] No discrete parameters, performing continuous minimization only
.[#1] INFO:Minimization -- [fitFCN] No discrete parameters, performing continuous minimization only
.[#1] INFO:Minimization -- [fitFCN] No discrete parameters, performing continuous minimization only
.[#1] INFO:Minimization -- [fitFCN] No discrete parameters, performing continuous minimization only
.[#1] INFO:Minimization -- [fitFCN] No discrete parameters, performing continuous minimization only
.[#1] INFO:Minimization -- [fitFCN] No discrete parameters, performing continuous minimization only
.[#1] INFO:Minimization -- [fitFCN] No discrete parameters, performing continuous minimization only
.[#1] INFO:Minimization -- [fitFCN] No discrete parameters, performing continuous minimization only
.[#1] INFO:Minimization -- [fitFCN] No discrete parameters, performing continuous minimization only
.[#1] INFO:Minimization -- [fitFCN] No discrete parameters, performing continuous minimization only
.[#1] INFO:Minimization -- [fitFCN] No discrete parameters, performing continuous minimization only
.[#1] INFO:Minimization -- [fitFCN] No discrete parameters, performing continuous minimization only
.[#1] INFO:Minimization -- [fitFCN] No discrete parameters, performing continuous minimization only
.[#1] INFO:Minimization -- [fitFCN] No discrete parameters, performing continuous minimization only
.[#1] INFO:Minimization -- [fitFCN] No discrete parameters, performing continuous minimization only
.[#1] INFO:Minimization -- [fitFCN] No discrete parameters, performing continuous minimization only
.[#1] INFO:Minimization -- [fitFCN] No discrete parameters, performing continuous minimization only
.[#1] INFO:Minimization -- [fitFCN] No discrete parameters, performing continuous minimization only
.[#1] INFO:Minimization -- [fitFCN] No discrete parameters, performing continuous minimization only
.[#1] INFO:Minimization -- [fitFCN] No discrete parameters, performing continuous minimization only
.[#1] INFO:Minimization -- [fitFCN] No discrete parameters, performing continuous minimization only
.[#1] INFO:Minimization -- [fitFCN] No discrete parameters, performing continuous minimization only
.[#1] INFO:Minimization -- [fitFCN] No discrete parameters, performing continuous minimization only
.[#1] INFO:Minimization -- [fitFCN] No discrete parameters, performing continuous minimization only
.[#1] INFO:Minimization -- [fitFCN] No discrete parameters, performing continuous minimization only
.[#1] INFO:Minimization -- [fitFCN] No discrete parameters, performing continuous minimization only
.[#1] INFO:Minimization -- [fitFCN] No discrete parameters, performing continuous minimization only
.[#1] INFO:Minimization -- [fitFCN] No discrete parameters, performing continuous minimization only
.[#1] INFO:Minimization -- [fitFCN] No discrete parameters, performing continuous minimization only
.[#1] INFO:Minimization -- [fitFCN] No discrete parameters, performing continuous minimization only
.[#1] INFO:Minimization -- [fitFCN] No discrete parameters, performing continuous minimization only
.[#1] INFO:Minimization -- [fitFCN] No discrete parameters, performing continuous minimization only
.[#1] INFO:Minimization -- [fitFCN] No discrete parameters, performing continuous minimization only
.[#1] INFO:Minimization -- [fitFCN] No discrete parameters, performing continuous minimization only
.[#1] INFO:Minimization -- [fitFCN] No discrete parameters, performing continuous minimization only
.[#1] INFO:Minimization -- [fitFCN] No discrete parameters, performing continuous minimization only
.[#1] INFO:Minimization -- [fitFCN] No discrete parameters, performing continuous minimization only
.[#1] INFO:Minimization -- [fitFCN] No discrete parameters, performing continuous minimization only
.[#1] INFO:Minimization -- [fitFCN] No discrete parameters, performing continuous minimization only
.[#1] INFO:Minimization -- [fitFCN] No discrete parameters, performing continuous minimization only
.[#1] INFO:Minimization -- [fitFCN] No discrete parameters, performing continuous minimization only
.[#1] INFO:Minimization -- [fitFCN] No discrete parameters, performing continuous minimization only
.[#1] INFO:Minimization -- [fitFCN] No discrete parameters, performing continuous minimization only
.[#1] INFO:Minimization -- [fitFCN] No discrete parameters, performing continuous minimization only
.[#1] INFO:Minimization -- [fitFCN] No discrete parameters, performing continuous minimization only
.[#1] INFO:Minimization -- [fitFCN] No discrete parameters, performing continuous minimization only
.[#1] INFO:Minimization -- [fitFCN] No discrete parameters, performing continuous minimization only
.[#1] INFO:Minimization -- [fitFCN] No discrete parameters, performing continuous minimization only
.[#1] INFO:Minimization -- [fitFCN] No discrete parameters, performing continuous minimization only
.[#1] INFO:Minimization -- [fitFCN] No discrete parameters, performing continuous minimization only
.[#1] INFO:Minimization -- [fitFCN] No discrete parameters, performing continuous minimization only
.[#1] INFO:Minimization -- [fitFCN] No discrete parameters, performing continuous minimization only
.[#1] INFO:Minimization -- [fitFCN] No discrete parameters, performing continuous minimization only
.[#1] INFO:Minimization -- [fitFCN] No discrete parameters, performing continuous minimization only
.[#1] INFO:Minimization -- [fitFCN] No discrete parameters, performing continuous minimization only
.[#1] INFO:Minimization -- [fitFCN] No discrete parameters, performing continuous minimization only
.[#1] INFO:Minimization -- [fitFCN] No discrete parameters, performing continuous minimization only
.[#1] INFO:Minimization -- [fitFCN] No discrete parameters, performing continuous minimization only
.[#1] INFO:Minimization -- [fitFCN] No discrete parameters, performing continuous minimization only
.[#1] INFO:Minimization -- [fitFCN] No discrete parameters, performing continuous minimization only
.[#1] INFO:Minimization -- [fitFCN] No discrete parameters, performing continuous minimization only
.[#1] INFO:Minimization -- [fitFCN] No discrete parameters, performing continuous minimization only
.[#1] INFO:Minimization -- [fitFCN] No discrete parameters, performing continuous minimization only
.[#1] INFO:Minimization -- [fitFCN] No discrete parameters, performing continuous minimization only
.[#1] INFO:Minimization -- [fitFCN] No discrete parameters, performing continuous minimization only
.[#1] INFO:Minimization -- [fitFCN] No discrete parameters, performing continuous minimization only
.[#1] INFO:Minimization -- [fitFCN] No discrete parameters, performing continuous minimization only
.[#1] INFO:Minimization -- [fitFCN] No discrete parameters, performing continuous minimization only
.[#1] INFO:Minimization -- [fitFCN] No discrete parameters, performing continuous minimization only
.[#1] INFO:Minimization -- [fitFCN] No discrete parameters, performing continuous minimization only
.[#1] INFO:Minimization -- [fitFCN] No discrete parameters, performing continuous minimization only
.[#1] INFO:Minimization -- [fitFCN] No discrete parameters, performing continuous minimization only
.[#1] INFO:Minimization -- [fitFCN] No discrete parameters, performing continuous minimization only
.[#1] INFO:Minimization -- [fitFCN] No discrete parameters, performing continuous minimization only
.[#1] INFO:Minimization -- [fitFCN] No discrete parameters, performing continuous minimization only
.[#1] INFO:Minimization -- [fitFCN] No discrete parameters, performing continuous minimization only
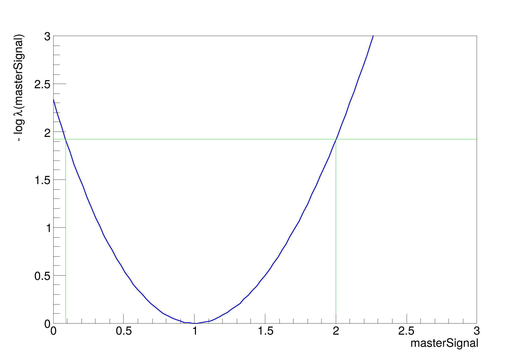
lower limit on master signal = 0.089069
upper limit on master signal = 2.00127
-------------------------------------------------
Consider this parameter point:
RooRealVar::masterSignal = 0 +/- 0.477956 L(0 - 3)
It is NOT in the interval.
-------------------------------------------------
-------------------------------------------------
Consider this parameter point:
RooRealVar::masterSignal = 2 +/- 0.477956 L(0 - 3)
It IS in the interval.
-------------------------------------------------
#include "RooRealVar.h"
#include <cassert>
// use this order for safety on library loading
using namespace RooFit;
using namespace RooStats;
// declare three variations on the same tutorial
// -------------------------------
// main driver to choose one
void rs_numberCountingCombination(int flag = 1)
{
if (flag == 1)
if (flag == 2)
if (flag == 3)
}
// -------------------------------
{
/////////////////////////////////////////
// An example of a number counting combination with two channels.
// We consider both hypothesis testing and the equivalent confidence interval.
/////////////////////////////////////////
/////////////////////////////////////////
// The Model building stage
/////////////////////////////////////////
// Step 1, define arrays with signal & bkg expectations and background uncertainties
double s[2] = {20., 10.}; // expected signal
double b[2] = {100., 100.}; // expected background
double db[2] = {.0100, .0100}; // fractional background uncertainty
// Step 2, use a RooStats factory to build a PDF for a
// number counting combination and add it to the workspace.
// We need to give the signal expectation to relate the masterSignal
// to the signal contribution in the individual channels.
// The model neglects correlations in background uncertainty,
// but they could be added without much change to the example.
RooWorkspace wspace{};
f.AddModel(s, 2, &wspace, "TopLevelPdf", "masterSignal");
// Step 3, use a RooStats factory to add datasets to the workspace.
// Step 3a.
// Add the expected data to the workspace
f.AddExpData(s, b, db, 2, &wspace, "ExpectedNumberCountingData");
// see below for a printout of the workspace
// wspace.Print(); //uncomment to see structure of workspace
/////////////////////////////////////////
// The Hypothesis testing stage:
/////////////////////////////////////////
// Step 4, Define the null hypothesis for the calculator
// Here you need to know the name of the variables corresponding to hypothesis.
RooRealVar *mu = wspace.var("masterSignal");
RooArgSet poi{*mu};
RooArgSet nullParams{"nullParams"};
nullParams.addClone(*mu);
// here we explicitly set the value of the parameters for the null
nullParams.setRealValue("masterSignal", 0);
// Step 5, Create a calculator for doing the hypothesis test.
// because this is a
ProfileLikelihoodCalculator plc(*wspace.data("ExpectedNumberCountingData"), *wspace.pdf("TopLevelPdf"), poi, 0.05,
// Step 6, Use the Calculator to get a HypoTestResult
std::unique_ptr<HypoTestResult> htr{plc.GetHypoTest()};
std::cout << "-------------------------------------------------" << std::endl;
std::cout << "The p-value for the null is " << htr->NullPValue() << std::endl;
std::cout << "Corresponding to a significance of " << htr->Significance() << std::endl;
std::cout << "-------------------------------------------------\n\n" << std::endl;
/* expected case should return:
-------------------------------------------------
The p-value for the null is 0.015294
Corresponding to a significance of 2.16239
-------------------------------------------------
*/
//////////////////////////////////////////
// Confidence Interval Stage
// Step 8, Here we re-use the ProfileLikelihoodCalculator to return a confidence interval.
// We need to specify what are our parameters of interest
RooArgSet &paramsOfInterest = nullParams; // they are the same as before in this case
plc.SetParameters(paramsOfInterest);
std::unique_ptr<LikelihoodInterval> lrint{static_cast<LikelihoodInterval *>(plc.GetInterval())};
lrint->SetConfidenceLevel(0.95);
// Step 9, make a plot of the likelihood ratio and the interval obtained
// paramsOfInterest.setRealValue("masterSignal",1.);
// find limits
double lower = lrint->LowerLimit(*mu);
double upper = lrint->UpperLimit(*mu);
lrPlot.SetMaximum(3.);
lrPlot.Draw();
// Step 10a. Get upper and lower limits
std::cout << "lower limit on master signal = " << lower << std::endl;
std::cout << "upper limit on master signal = " << upper << std::endl;
// Step 10b, Ask if masterSignal=0 is in the interval.
// Note, this is equivalent to the question of a 2-sigma hypothesis test:
// "is the parameter point masterSignal=0 inside the 95% confidence interval?"
// Since the significance of the Hypothesis test was > 2-sigma it should not be:
// eg. we exclude masterSignal=0 at 95% confidence.
paramsOfInterest.setRealValue("masterSignal", 0.);
std::cout << "-------------------------------------------------" << std::endl;
std::cout << "Consider this parameter point:" << std::endl;
paramsOfInterest.first()->Print();
if (lrint->IsInInterval(paramsOfInterest))
std::cout << "It IS in the interval." << std::endl;
else
std::cout << "It is NOT in the interval." << std::endl;
std::cout << "-------------------------------------------------\n\n" << std::endl;
// Step 10c, We also ask about the parameter point masterSignal=2, which is inside the interval.
paramsOfInterest.setRealValue("masterSignal", 2.);
std::cout << "-------------------------------------------------" << std::endl;
std::cout << "Consider this parameter point:" << std::endl;
paramsOfInterest.first()->Print();
if (lrint->IsInInterval(paramsOfInterest))
std::cout << "It IS in the interval." << std::endl;
else
std::cout << "It is NOT in the interval." << std::endl;
std::cout << "-------------------------------------------------\n\n" << std::endl;
/*
// Here's an example of what is in the workspace
// wspace.Print();
RooWorkspace(NumberCountingWS) Number Counting WS contents
variables
---------
(x_0,masterSignal,expected_s_0,b_0,y_0,tau_0,x_1,expected_s_1,b_1,y_1,tau_1)
p.d.f.s
-------
RooProdPdf::joint[ pdfs=(sigRegion_0,sideband_0,sigRegion_1,sideband_1) ] = 2.20148e-08
RooPoisson::sigRegion_0[ x=x_0 mean=splusb_0 ] = 0.036393
RooPoisson::sideband_0[ x=y_0 mean=bTau_0 ] = 0.00398939
RooPoisson::sigRegion_1[ x=x_1 mean=splusb_1 ] = 0.0380088
RooPoisson::sideband_1[ x=y_1 mean=bTau_1 ] = 0.00398939
functions
--------
RooAddition::splusb_0[ set1=(s_0,b_0) set2=() ] = 120
RooProduct::s_0[ compRSet=(masterSignal,expected_s_0) compCSet=() ] = 20
RooProduct::bTau_0[ compRSet=(b_0,tau_0) compCSet=() ] = 10000
RooAddition::splusb_1[ set1=(s_1,b_1) set2=() ] = 110
RooProduct::s_1[ compRSet=(masterSignal,expected_s_1) compCSet=() ] = 10
RooProduct::bTau_1[ compRSet=(b_1,tau_1) compCSet=() ] = 10000
datasets
--------
RooDataSet::ExpectedNumberCountingData(x_0,y_0,x_1,y_1)
embedded pre-calculated expensive components
-------------------------------------------
*/
}
{
/////////////////////////////////////////
// The same example with observed data in a main
// measurement and an background-only auxiliary
// measurement with a factor tau more background
// than in the main measurement.
/////////////////////////////////////////
// The Model building stage
/////////////////////////////////////////
// Step 1, define arrays with signal & bkg expectations and background uncertainties
// We still need the expectation to relate signal in different channels with the master signal
double s[2] = {20., 10.}; // expected signal
// Step 2, use a RooStats factory to build a PDF for a
// number counting combination and add it to the workspace.
// We need to give the signal expectation to relate the masterSignal
// to the signal contribution in the individual channels.
// The model neglects correlations in background uncertainty,
// but they could be added without much change to the example.
RooWorkspace wspace{};
f.AddModel(s, 2, &wspace, "TopLevelPdf", "masterSignal");
// Step 3, use a RooStats factory to add datasets to the workspace.
// Add the observed data to the workspace
double mainMeas[2] = {123., 117.}; // observed main measurement
double bkgMeas[2] = {111.23, 98.76}; // observed background
double dbMeas[2] = {.011, .0095}; // observed fractional background uncertainty
f.AddData(mainMeas, bkgMeas, dbMeas, 2, &wspace, "ObservedNumberCountingData");
// see below for a printout of the workspace
// wspace.Print(); //uncomment to see structure of workspace
/////////////////////////////////////////
// The Hypothesis testing stage:
/////////////////////////////////////////
// Step 4, Define the null hypothesis for the calculator
// Here you need to know the name of the variables corresponding to hypothesis.
RooRealVar *mu = wspace.var("masterSignal");
RooArgSet poi{*mu};
RooArgSet nullParams{"nullParams"};
nullParams.addClone(*mu);
// here we explicitly set the value of the parameters for the null
nullParams.setRealValue("masterSignal", 0);
// Step 5, Create a calculator for doing the hypothesis test.
// because this is a
ProfileLikelihoodCalculator plc(*wspace.data("ObservedNumberCountingData"), *wspace.pdf("TopLevelPdf"), poi, 0.05,
wspace.var("tau_0")->Print();
wspace.var("tau_1")->Print();
// Step 7, Use the Calculator to get a HypoTestResult
std::unique_ptr<HypoTestResult> htr{plc.GetHypoTest()};
std::cout << "-------------------------------------------------" << std::endl;
std::cout << "The p-value for the null is " << htr->NullPValue() << std::endl;
std::cout << "Corresponding to a significance of " << htr->Significance() << std::endl;
std::cout << "-------------------------------------------------\n\n" << std::endl;
/* observed case should return:
-------------------------------------------------
The p-value for the null is 0.0351669
Corresponding to a significance of 1.80975
-------------------------------------------------
*/
//////////////////////////////////////////
// Confidence Interval Stage
// Step 8, Here we re-use the ProfileLikelihoodCalculator to return a confidence interval.
// We need to specify what are our parameters of interest
RooArgSet &paramsOfInterest = nullParams; // they are the same as before in this case
plc.SetParameters(paramsOfInterest);
std::unique_ptr<LikelihoodInterval> lrint{static_cast<LikelihoodInterval *>(plc.GetInterval())};
lrint->SetConfidenceLevel(0.95);
// Step 9c. Get upper and lower limits
std::cout << "lower limit on master signal = " << lrint->LowerLimit(*mu) << std::endl;
std::cout << "upper limit on master signal = " << lrint->UpperLimit(*mu) << std::endl;
}
{
/////////////////////////////////////////
// The same example with observed data in a main
// measurement and an background-only auxiliary
// measurement with a factor tau more background
// than in the main measurement.
/////////////////////////////////////////
// The Model building stage
/////////////////////////////////////////
// Step 1, define arrays with signal & bkg expectations and background uncertainties
// We still need the expectation to relate signal in different channels with the master signal
double s[2] = {20., 10.}; // expected signal
// Step 2, use a RooStats factory to build a PDF for a
// number counting combination and add it to the workspace.
// We need to give the signal expectation to relate the masterSignal
// to the signal contribution in the individual channels.
// The model neglects correlations in background uncertainty,
// but they could be added without much change to the example.
RooWorkspace wspace{};
f.AddModel(s, 2, &wspace, "TopLevelPdf", "masterSignal");
// Step 3, use a RooStats factory to add datasets to the workspace.
// Add the observed data to the workspace in the on-off problem.
double mainMeas[2] = {123., 117.}; // observed main measurement
double sideband[2] = {11123., 9876.}; // observed sideband
double tau[2] = {100., 100.}; // ratio of bkg in sideband to bkg in main measurement, from experimental design.
f.AddDataWithSideband(mainMeas, sideband, tau, 2, &wspace, "ObservedNumberCountingDataWithSideband");
// see below for a printout of the workspace
// wspace.Print(); //uncomment to see structure of workspace
/////////////////////////////////////////
// The Hypothesis testing stage:
/////////////////////////////////////////
// Step 4, Define the null hypothesis for the calculator
// Here you need to know the name of the variables corresponding to hypothesis.
RooRealVar *mu = wspace.var("masterSignal");
RooArgSet poi{*mu};
RooArgSet nullParams{"nullParams"};
nullParams.addClone(*mu);
// here we explicitly set the value of the parameters for the null
nullParams.setRealValue("masterSignal", 0);
// Step 5, Create a calculator for doing the hypothesis test.
// because this is a
ProfileLikelihoodCalculator plc(*wspace.data("ObservedNumberCountingDataWithSideband"), *wspace.pdf("TopLevelPdf"),
poi, 0.05, &nullParams);
// Step 7, Use the Calculator to get a HypoTestResult
std::unique_ptr<HypoTestResult> htr{plc.GetHypoTest()};
std::cout << "-------------------------------------------------" << std::endl;
std::cout << "The p-value for the null is " << htr->NullPValue() << std::endl;
std::cout << "Corresponding to a significance of " << htr->Significance() << std::endl;
std::cout << "-------------------------------------------------\n\n" << std::endl;
/* observed case should return:
-------------------------------------------------
The p-value for the null is 0.0352035
Corresponding to a significance of 1.80928
-------------------------------------------------
*/
//////////////////////////////////////////
// Confidence Interval Stage
// Step 8, Here we re-use the ProfileLikelihoodCalculator to return a confidence interval.
// We need to specify what are our parameters of interest
RooArgSet &paramsOfInterest = nullParams; // they are the same as before in this case
plc.SetParameters(paramsOfInterest);
std::unique_ptr<LikelihoodInterval> lrint{static_cast<LikelihoodInterval *>(plc.GetInterval())};
lrint->SetConfidenceLevel(0.95);
// Step 9c. Get upper and lower limits
std::cout << "lower limit on master signal = " << lrint->LowerLimit(*mu) << std::endl;
std::cout << "upper limit on master signal = " << lrint->UpperLimit(*mu) << std::endl;
}
#define b(i)
Definition RSha256.hxx:100
#define f(i)
Definition RSha256.hxx:104
ROOT::Detail::TRangeCast< T, true > TRangeDynCast
TRangeDynCast is an adapter class that allows the typed iteration through a TCollection.
RooArgSet is a container object that can hold multiple RooAbsArg objects.
Definition RooArgSet.h:24
Variable that can be changed from the outside.
Definition RooRealVar.h:37
This class provides simple and straightforward utilities to plot a LikelihoodInterval object.
LikelihoodInterval is a concrete implementation of the RooStats::ConfInterval interface.
A factory for building PDFs and data for a number counting combination.
The ProfileLikelihoodCalculator is a concrete implementation of CombinedCalculator (the interface cla...
Persistable container for RooFit projects.
The namespace RooFit contains mostly switches that change the behaviour of functions of PDFs (or othe...
Definition CodegenImpl.h:67
Namespace for the RooStats classes.
Definition CodegenImpl.h:61
Author
Kyle Cranmer

Definition in file rs_numberCountingCombination.C.